WARNING:
JavaScript is turned OFF. None of the links on this concept map will
work until it is reactivated.
If you need help turning JavaScript On, click here.
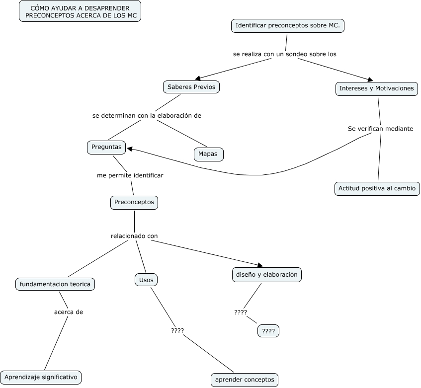
Esse mapa conceitual, produzido no IHMC CmapTools, tem a informação relacionada a: itinerario de mitos, Saberes Previos se determinan con la elaboración de Mapas, Preconceptos relacionado con diseño y elaboraciòn, Usos ???? aprender conceptos, Identificar preconceptos sobre MC. se realiza con un sondeo sobre los Intereses y Motivaciones, fundamentacion teorica acerca de Aprendizaje significativo, Saberes Previos se determinan con la elaboración de Preguntas, Preconceptos relacionado con Usos, diseño y elaboraciòn ???? ????, Identificar preconceptos sobre MC. se realiza con un sondeo sobre los Saberes Previos, Intereses y Motivaciones Se verifican mediante Actitud positiva al cambio, Preguntas me permite identificar Preconceptos, Intereses y Motivaciones Se verifican mediante Preguntas, Preconceptos relacionado con fundamentacion teorica