WARNING:
JavaScript is turned OFF. None of the links on this concept map will
work until it is reactivated.
If you need help turning JavaScript On, click here.
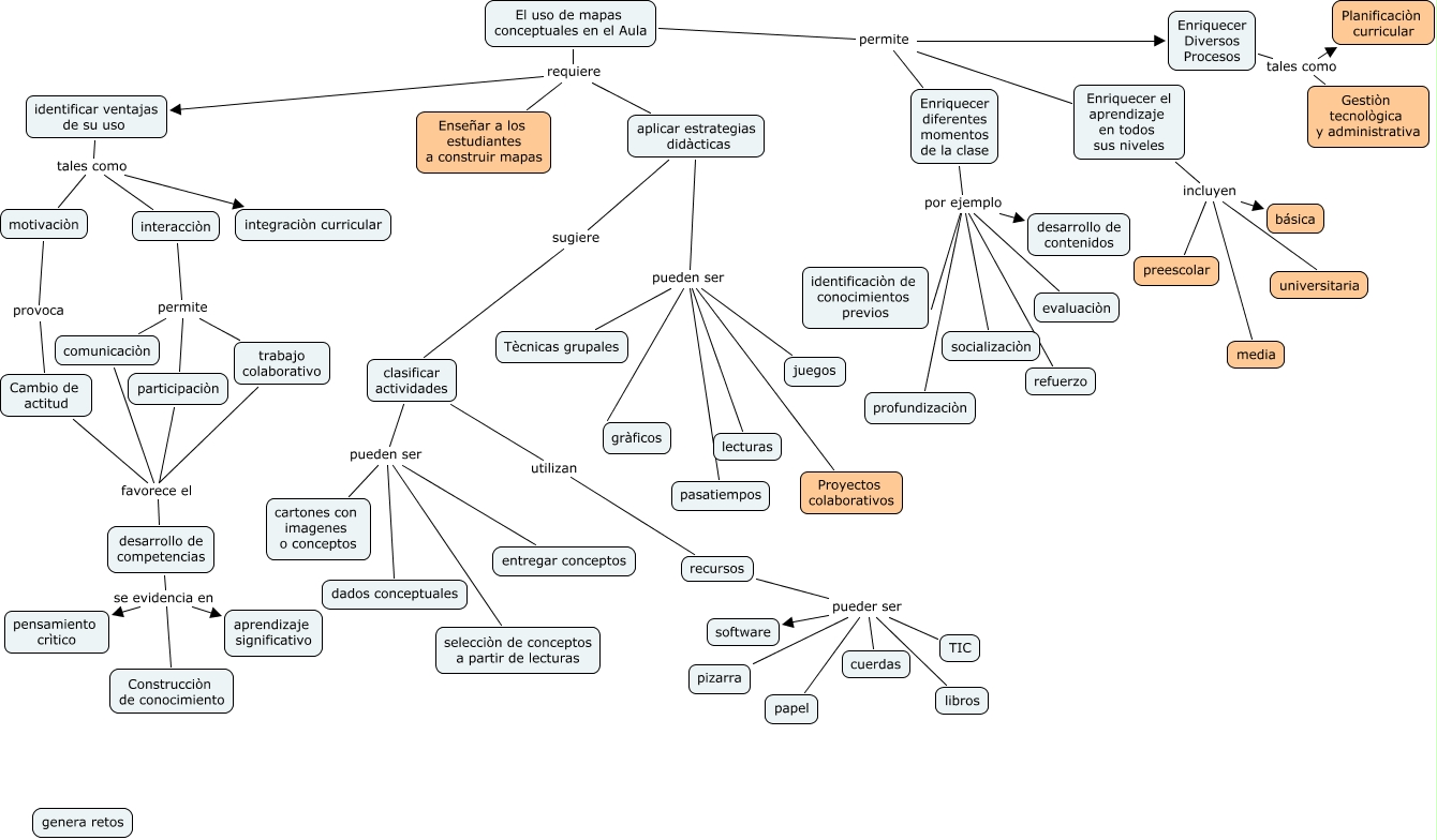
Este Cmap, tiene información relacionada con: ITINERARIO Usos en el aula, interacciòn permite trabajo colaborativo, comunicaciòn favorece el desarrollo de competencias, aplicar estrategias didàcticas pueden ser lecturas, identificar ventajas de su uso tales como interacciòn, interacciòn permite comunicaciòn, El uso de mapas conceptuales en el Aula permite Enriquecer el aprendizaje en todos sus niveles, desarrollo de competencias se evidencia en aprendizaje significativo, Enriquecer el aprendizaje en todos sus niveles incluyen universitaria, Enriquecer diferentes momentos de la clase por ejemplo evaluaciòn, trabajo colaborativo favorece el desarrollo de competencias, clasificar actividades pueden ser dados conceptuales, recursos pueder ser TIC, aplicar estrategias didàcticas pueden ser Proyectos colaborativos, identificar ventajas de su uso tales como integraciòn curricular, Enriquecer diferentes momentos de la clase por ejemplo profundizaciòn, El uso de mapas conceptuales en el Aula requiere identificar ventajas de su uso, clasificar actividades pueden ser selecciòn de conceptos a partir de lecturas, Enriquecer diferentes momentos de la clase por ejemplo identificaciòn de conocimientos previos, recursos pueder ser libros, desarrollo de competencias se evidencia en Construcciòn de conocimiento