WARNING:
JavaScript is turned OFF. None of the links on this concept map will
work until it is reactivated.
If you need help turning JavaScript On, click here.
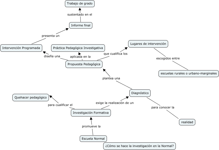
Este Cmap, tiene información relacionada con: escuela normal, Informe final sustentado en el Trabajo de grado, Lugares de intervención escogidos entre escuelas rurales o urbano-marginales, Diagnóstico para conocer la realidad, Investigación Formativa exige la realización de un Diagnóstico, Escuela Normal promueve la Investigación Formativa, Intervención Programada presenta un Informe final, Investigación Formativa para cualificar el Quehacer pedagógico, Propuesta Pedagógica que cualifica los Lugares de intervención, Propuesta Pedagógica diseña una Intervención Programada, Propuesta Pedagógica aplicada en la Práctica Pedagógica Investigativa, Diagnóstico plantea una Propuesta Pedagógica