WARNING:
JavaScript is turned OFF. None of the links on this concept map will
work until it is reactivated.
If you need help turning JavaScript On, click here.
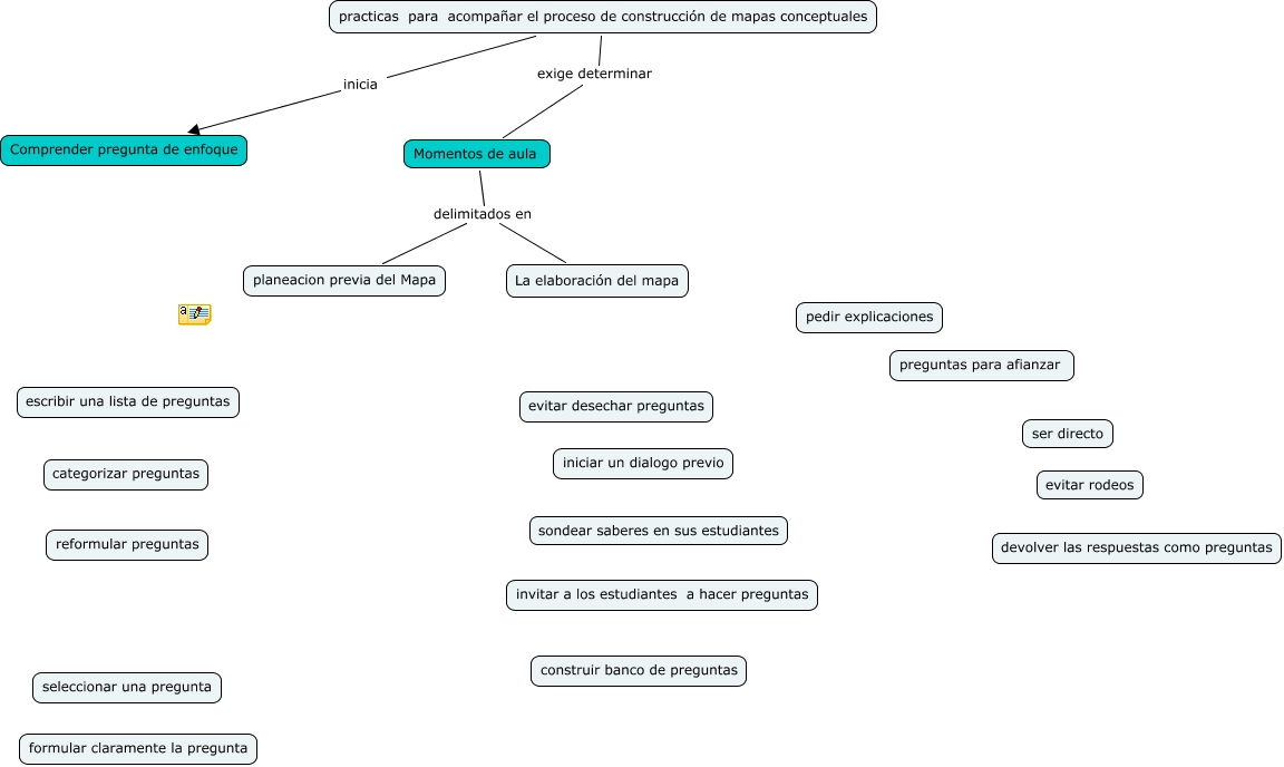
Este Cmap, tiene información relacionada con: practicas, practicas para acompañar el proceso de construcción de mapas conceptuales exige determinar Momentos de aula, practicas para acompañar el proceso de construcción de mapas conceptuales inicia Comprender pregunta de enfoque, Momentos de aula delimitados en La elaboración del mapa, Momentos de aula delimitados en planeacion previa del Mapa