WARNING:
JavaScript is turned OFF. None of the links on this concept map will
work until it is reactivated.
If you need help turning JavaScript On, click here.
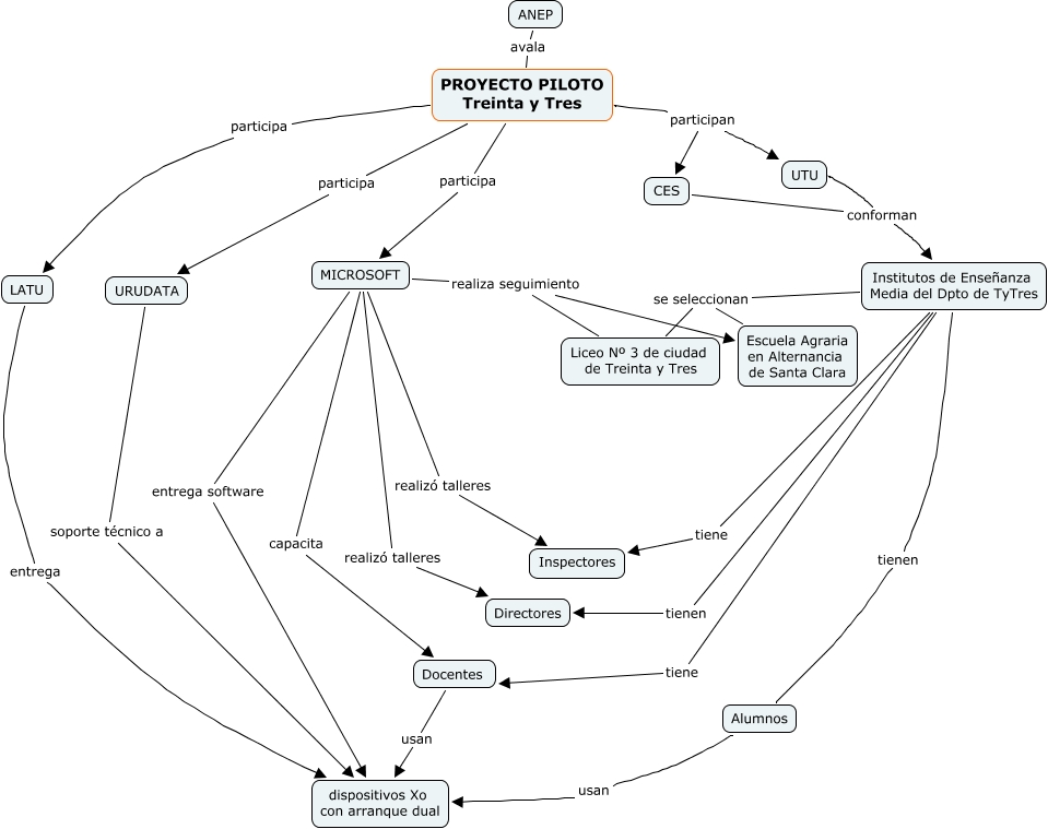
Este Cmap, tiene información relacionada con: Proyecto Piloto Treinta y Tres 1.2, MICROSOFT realiza seguimiento Escuela Agraria en Alternancia de Santa Clara, MICROSOFT capacita Docentes, PROYECTO PILOTO Treinta y Tres participa URUDATA, MICROSOFT realizó talleres Directores, Institutos de Enseñanza Media del Dpto de TyTres tiene Inspectores, PROYECTO PILOTO Treinta y Tres participa MICROSOFT, Alumnos usan dispositivos Xo con arranque dual, MICROSOFT realiza seguimiento Liceo Nº 3 de ciudad de Treinta y Tres, MICROSOFT realizó talleres Inspectores, PROYECTO PILOTO Treinta y Tres participan UTU, Institutos de Enseñanza Media del Dpto de TyTres tienen Directores, CES conforman Institutos de Enseñanza Media del Dpto de TyTres, MICROSOFT entrega software dispositivos Xo con arranque dual, Institutos de Enseñanza Media del Dpto de TyTres tienen Alumnos, Institutos de Enseñanza Media del Dpto de TyTres tiene Docentes, PROYECTO PILOTO Treinta y Tres participan CES, Institutos de Enseñanza Media del Dpto de TyTres se seleccionan Escuela Agraria en Alternancia de Santa Clara, Institutos de Enseñanza Media del Dpto de TyTres se seleccionan Liceo Nº 3 de ciudad de Treinta y Tres, LATU entrega dispositivos Xo con arranque dual, URUDATA soporte técnico a dispositivos Xo con arranque dual