WARNING:
JavaScript is turned OFF. None of the links on this concept map will
work until it is reactivated.
If you need help turning JavaScript On, click here.
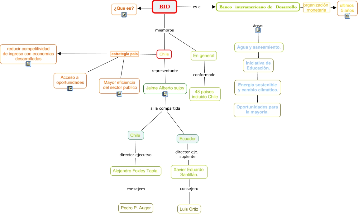
Este Cmap, tiene información relacionada con: bid, Ecuador director eje. suplente Xavier Eduardo Santillán., BID miembros Chile, Banco interamericano de Desarrollo áreas Iniciativa de Educación., Jaime Alberto sujoy silla compartida Ecuador, BID miembros En general, Chile estrategia país reducir competitividad de ingreso con economías desarrolladas, BID es el Banco interamericano de Desarrollo, Chile director ejecutvo Alejandro Foxley Tapia., Banco interamericano de Desarrollo organización monetaria ultimos 5 años, En general conformado 48 paises incluido Chile, Alejandro Foxley Tapia. consejero Pedro P. Auger, Banco interamericano de Desarrollo áreas Energía sostenible y cambio climático., BID ???? ¿Que es?, Jaime Alberto sujoy silla compartida Chile, Chile estrategia país Acceso a oportunidades, Xavier Eduardo Santillán. consejero Luis Ortiz, Chile estrategia país Mayor eficiencia del sector publico, Banco interamericano de Desarrollo áreas Oportunidades para la mayoría., Chile representante Jaime Alberto sujoy