WARNING:
JavaScript is turned OFF. None of the links on this concept map will
work until it is reactivated.
If you need help turning JavaScript On, click here.
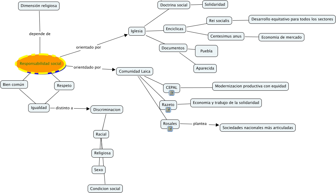
Este Cmap, tiene información relacionada con: vanessa 2.0, Doctrina social ???? Solidaridad, Razeto ???? Economia y trabajo de la solidaridad, Igualdad distinto a Discriminacion, Discriminacion ???? Sexo, Discriminacion ???? Racial, Discriminacion ???? Religiosa, Iglesia ???? Doctrina social, CEPAL ???? Modernizacion productiva con equidad, Documentos ???? Puebla, Responsabilidad social orientado por Iglesia, Rosales plantea Sociedades nacionales más articuladas, Enciclicas ???? Centesimus anus, Responsabilidad social orientdado por Comunidad Laica, Comunidad Laica ???? CEPAL, Iglesia ???? Documentos, Bien común ???? Igualdad, Enciclicas ???? Rei socialis, Iglesia ???? Enciclicas, Rei socialis ???? Desarrollo equitativo para todos los sectores, Comunidad Laica ???? Razeto