WARNING:
JavaScript is turned OFF. None of the links on this concept map will
work until it is reactivated.
If you need help turning JavaScript On, click here.
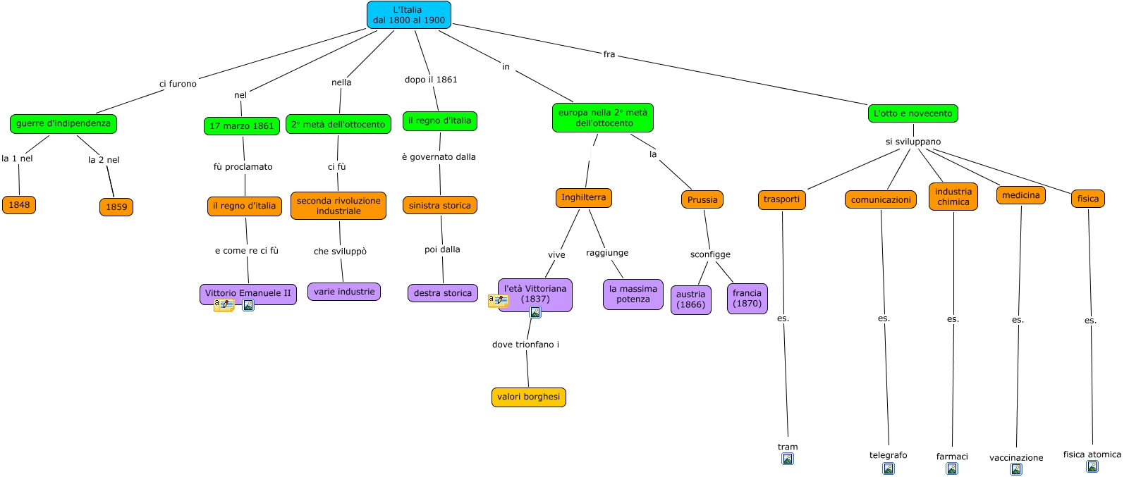
Questa Cmap, creata con IHMC CmapTools, contiene informazioni relative a: Senza titolo, seconda rivoluzione industriale ci fù 2° metà dell'ottocento, il regno d'italia è governato dalla sinistra storica, 17 marzo 1861 fù proclamato il regno d'italia, L'Italia dal 1800 al 1900 nel 17 marzo 1861, europa nella 2° metà dell'ottocento la Prussia, L'otto e novecento si sviluppano comunicazioni, trasporti es. tram, sinistra storica poi dalla destra storica, europa nella 2° metà dell'ottocento Inghilterra, l'età Vittoriana (1837) dove trionfano i valori borghesi, industria chimica es. farmaci, Prussia sconfigge austria (1866), L'Italia dal 1800 al 1900 ci furono guerre d'indipendenza, L'Italia dal 1800 al 1900 dopo il 1861 il regno d'italia, guerre d'indipendenza la 2 nel 1859, Inghilterra raggiunge la massima potenza, medicina es. vaccinazione, L'Italia dal 1800 al 1900 fra L'otto e novecento, varie industrie che sviluppò seconda rivoluzione industriale, L'otto e novecento si sviluppano industria chimica