WARNING:
JavaScript is turned OFF. None of the links on this concept map will
work until it is reactivated.
If you need help turning JavaScript On, click here.
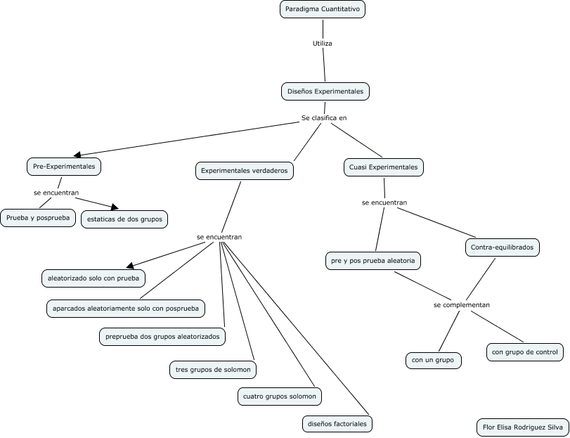
Este Cmap, tiene información relacionada con: Paradigma cuantitativo, Diseños Experimentales Se clasifica en Experimentales verdaderos, con un grupo se complementan con grupo de control, pre y pos prueba aleatoria se complementan con grupo de control, Contra-equilibrados se complementan con grupo de control, Experimentales verdaderos se encuentran aleatorizado solo con prueba, Diseños Experimentales Se clasifica en Pre-Experimentales, Paradigma Cuantitativo Utiliza Diseños Experimentales, Experimentales verdaderos se encuentran tres grupos de solomon, Cuasi Experimentales se encuentran pre y pos prueba aleatoria, Pre-Experimentales se encuentran Prueba y posprueba, Experimentales verdaderos se encuentran cuatro grupos solomon, Cuasi Experimentales se encuentran Contra-equilibrados, Experimentales verdaderos se encuentran diseños factoriales, Experimentales verdaderos se encuentran aparcados aleatoriamente solo con posprueba, Experimentales verdaderos se encuentran preprueba dos grupos aleatorizados, Pre-Experimentales se encuentran estaticas de dos grupos, Diseños Experimentales Se clasifica en Cuasi Experimentales