WARNING:
JavaScript is turned OFF. None of the links on this concept map will
work until it is reactivated.
If you need help turning JavaScript On, click here.
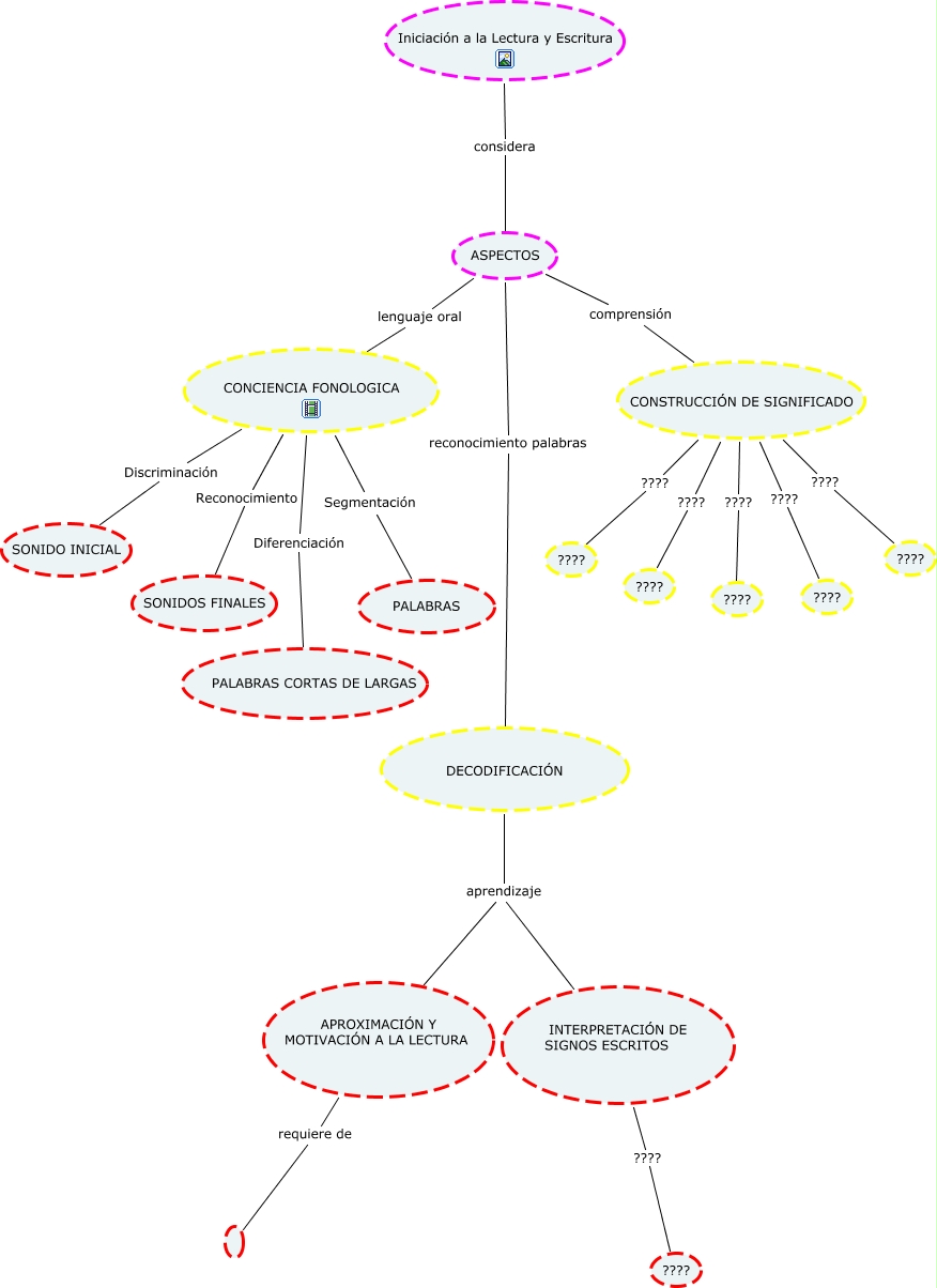
Este Cmap, tiene información relacionada con: mapa de lectura, CONCIENCIA FONOLOGICA Discriminación SONIDO INICIAL, CONSTRUCCIÓN DE SIGNIFICADO ???? ????, ASPECTOS reconocimiento palabras DECODIFICACIÓN, CONSTRUCCIÓN DE SIGNIFICADO ???? ????, ASPECTOS comprensión CONSTRUCCIÓN DE SIGNIFICADO, ASPECTOS lenguaje oral CONCIENCIA FONOLOGICA, INTERPRETACIÓN DE SIGNOS ESCRITOS ???? ????, DECODIFICACIÓN aprendizaje INTERPRETACIÓN DE SIGNOS ESCRITOS, CONCIENCIA FONOLOGICA Diferenciación PALABRAS CORTAS DE LARGAS, Iniciación a la Lectura y Escritura considera ASPECTOS, CONCIENCIA FONOLOGICA Segmentación PALABRAS, CONSTRUCCIÓN DE SIGNIFICADO ???? ????, DECODIFICACIÓN aprendizaje APROXIMACIÓN Y MOTIVACIÓN A LA LECTURA, CONCIENCIA FONOLOGICA Reconocimiento SONIDOS FINALES, CONSTRUCCIÓN DE SIGNIFICADO ???? ????, CONSTRUCCIÓN DE SIGNIFICADO ???? ????, APROXIMACIÓN Y MOTIVACIÓN A LA LECTURA requiere de