WARNING:
JavaScript is turned OFF. None of the links on this concept map will
work until it is reactivated.
If you need help turning JavaScript On, click here.
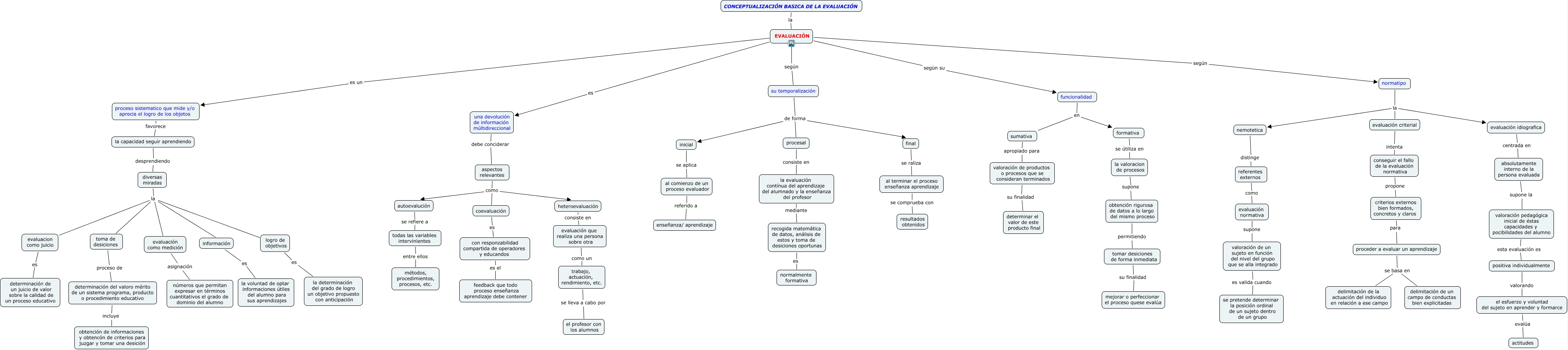
Este Cmap, tiene información relacionada con: CONCEPTUALIZACION BASICA DE LA EVALUCION, su temporalización de forma procesal, CONCEPTUALIZACIÓN BASICA DE LA EVALUACIÓN la EVALUACIÓN, evaluación como medición asignación números que permitan expresar en términos cuantitativos el grado de dominio del alumno, inicial se aplica al comienzo de un proceso evaluador, proceder a evaluar un aprendizaje se basa en delimitación de un campo de conductas bien explicitadas, obtención rigurosa de datos a lo largo del mismo proceso permitiendo tomar desiciones de forma inmediata, aspectos relevantes como heteroevaluación, la valoracion de procesos supone obtención rigurosa de datos a lo largo del mismo proceso, con responzabilidad compartida de operadores y educandos es el feedback que todo proceso enseñanza aprendizaje debe contener, heteroevaluación consiste en evaluación que realiza una persona sobre otra, su temporalización de forma inicial, sumativa apropiado para valoración de productos o procesos que se consideran terminados, todas las variables intervinientes entre ellos métodos, procedimientos, procesos, etc., EVALUACIÓN según su temporalización, recogida matemática de datos, análisis de estos y toma de desiciones oportunas es normalmente formativa, evaluacion como juicio es determinación de un juicio de valor sobre la calidad de un proceso educativo, EVALUACIÓN es una devolución de información múltidireccional, diversas miradas la información, funcionalidad en sumativa, su temporalización de forma final