WARNING:
JavaScript is turned OFF. None of the links on this concept map will
work until it is reactivated.
If you need help turning JavaScript On, click here.
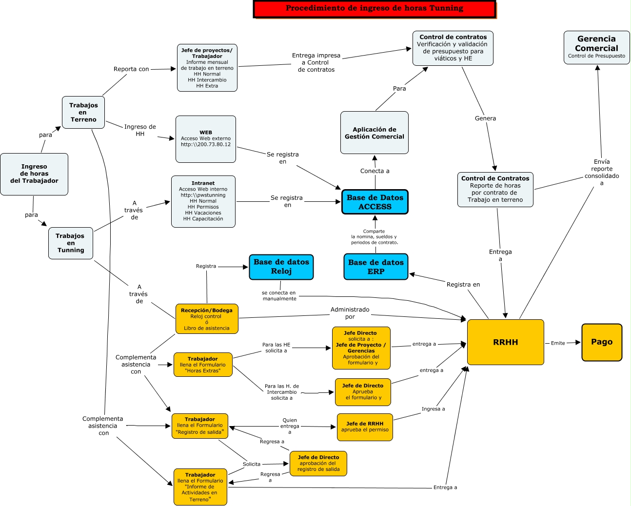
Este Cmap, tiene información relacionada con: Ingreso de horas Tunning, Jefe de RRHH aprueba el permiso Ingresa a RRHH, Ingreso de horas del Trabajador para Trabajos en Terreno, Trabajador llena el Formulario "Registro de salida" Quien entrega a Jefe de RRHH aprueba el permiso, Recepción/Bodega Reloj control ó Libro de asistencia Complementa asistencia con Trabajador llena el Formulario "Horas Extras", RRHH Emite Pago, Jefe de Directo aprobación del registro de salida Regresa a Trabajador llena el Formulario "Registro de salida", Trabajos en Tunning A través de Intranet Acceso Web interno http:\\pwstunning HH Normal HH Permisos HH Vacaciones HH Capacitación, Trabajos en Terreno Ingreso de HH WEB Acceso Web externo http:\\200.73.80.12, Base de datos ERP Comparte la nomina, sueldos y periodos de contrato. Base de Datos ACCESS, Trabajos en Tunning A través de Recepción/Bodega Reloj control ó Libro de asistencia, Trabajos en Terreno Complementa asistencia con Trabajador llena el Formulario "Registro de salida", Recepción/Bodega Reloj control ó Libro de asistencia Complementa asistencia con Trabajador llena el Formulario "Registro de salida", Jefe Directo solicita a : Jefe de Proyecto / Gerencias Aprobación del formulario y entrega a RRHH, WEB Acceso Web externo http:\\200.73.80.12 Se registra en Base de Datos ACCESS, Trabajos en Terreno Reporta con Jefe de proyectos/ Trabajador Informe mensual de trabajo en terreno HH Normal HH Intercambio HH Extra, Base de Datos ACCESS Conecta a Aplicación de Gestión Comercial, Recepción/Bodega Reloj control ó Libro de asistencia Administrado por RRHH, Recepción/Bodega Reloj control ó Libro de asistencia Registra Base de datos Reloj, Jefe de Directo aprobación del registro de salida Regresa a Trabajador llena el Formulario "Informe de Actividades en Terreno", RRHH Envía reporte consolidado a Gerencia Comercial Control de Presupuesto