WARNING:
JavaScript is turned OFF. None of the links on this concept map will
work until it is reactivated.
If you need help turning JavaScript On, click here.
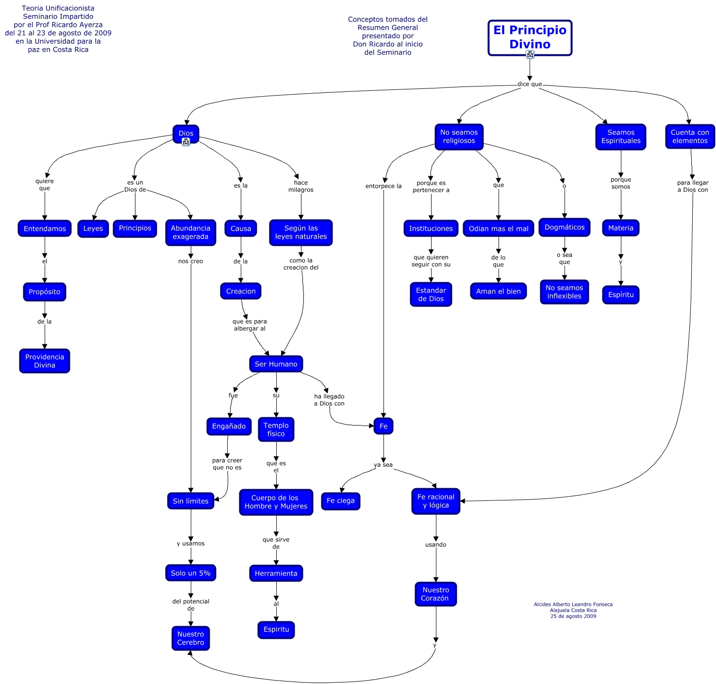
Este Cmap, tiene información relacionada con: Dios, Creacion que es para albergar al Ser Humano, Dios quiere que Entendamos, Cuenta con elementos para llegar a Dios con Fe racional y lógica, Dios hace milagros Según las leyes naturales, No seamos religiosos o Dogmáticos, El Principio Divino dice que Cuenta con elementos, Dogmáticos o sea que No seamos inflexibles, El Principio Divino dice que Seamos Espirituales, Herramienta al Espiritu, Sin límites y usamos Solo un 5%, El Principio Divino dice que No seamos religiosos, No seamos religiosos entorpece la Fe, Causa de la Creacion, Fe ya sea Fe ciega, Abundancia exagerada nos creo Sin límites, No seamos religiosos que Odian mas el mal, Ser Humano su Templo físico, Dios es un Dios de Leyes, Entendamos el Propósito, Solo un 5% del potencial de Nuestro Cerebro