WARNING:
JavaScript is turned OFF. None of the links on this concept map will
work until it is reactivated.
If you need help turning JavaScript On, click here.
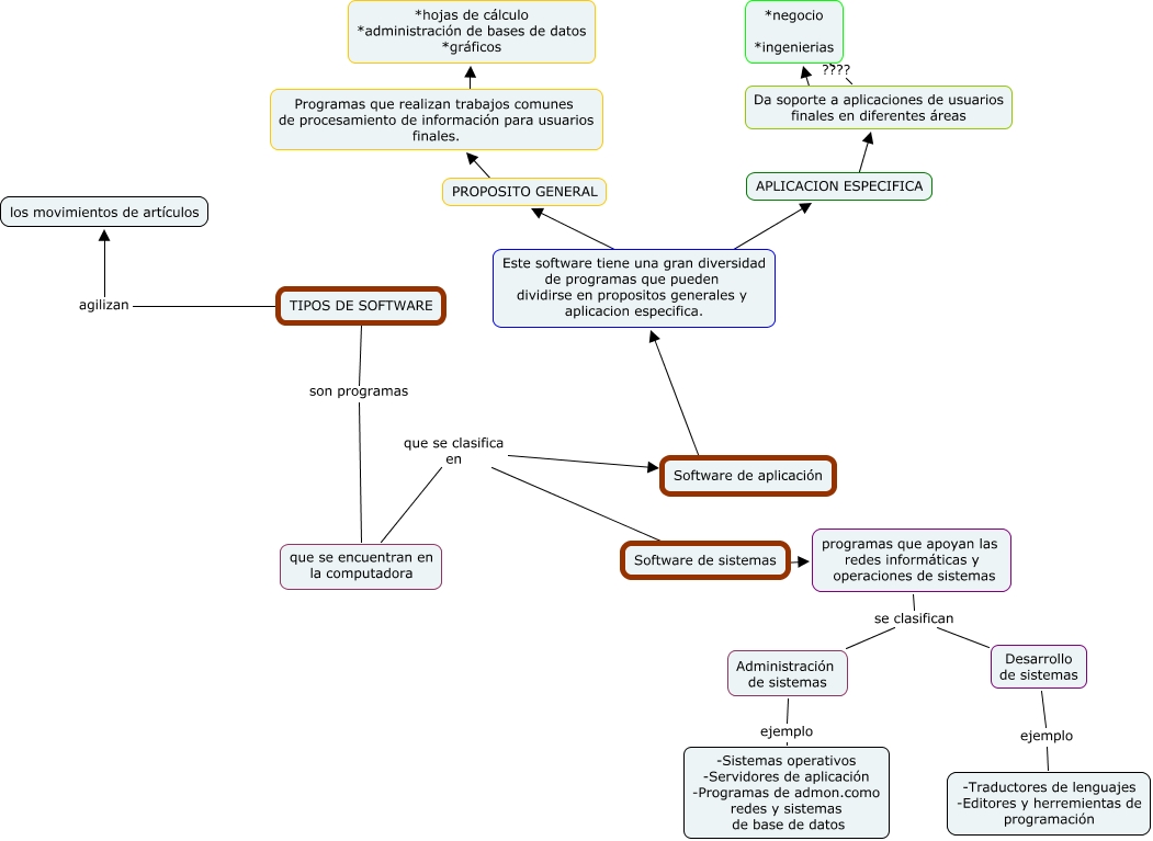
Este Cmap, tiene información relacionada con: trabajo24-08, TIPOS DE SOFTWARE son programas que se encuentran en la computadora, programas que apoyan las redes informáticas y operaciones de sistemas se clasifican Desarrollo de sistemas, programas que apoyan las redes informáticas y operaciones de sistemas se clasifican Administración de sistemas, Software de aplicación ???? Este software tiene una gran diversidad de programas que pueden dividirse en propositos generales y aplicacion especifica., Administración de sistemas ejemplo -Sistemas operativos -Servidores de aplicación -Programas de admon.como redes y sistemas de base de datos, que se encuentran en la computadora que se clasifica en Software de sistemas, que se encuentran en la computadora que se clasifica en Software de aplicación, Este software tiene una gran diversidad de programas que pueden dividirse en propositos generales y aplicacion especifica. ???? APLICACION ESPECIFICA, Software de sistemas ???? programas que apoyan las redes informáticas y operaciones de sistemas, Da soporte a aplicaciones de usuarios finales en diferentes áreas ???? *negocio *ingenierias, Da soporte a aplicaciones de usuarios finales en diferentes áreas ???? *negocio *ingenierias, Este software tiene una gran diversidad de programas que pueden dividirse en propositos generales y aplicacion especifica. ???? PROPOSITO GENERAL, PROPOSITO GENERAL ???? Programas que realizan trabajos comunes de procesamiento de información para usuarios finales., TIPOS DE SOFTWARE agilizan los movimientos de artículos, Desarrollo de sistemas ejemplo -Traductores de lenguajes -Editores y herremientas de programación, APLICACION ESPECIFICA ???? Da soporte a aplicaciones de usuarios finales en diferentes áreas, Programas que realizan trabajos comunes de procesamiento de información para usuarios finales. ???? *hojas de cálculo *administración de bases de datos *gráficos