WARNING:
JavaScript is turned OFF. None of the links on this concept map will
work until it is reactivated.
If you need help turning JavaScript On, click here.
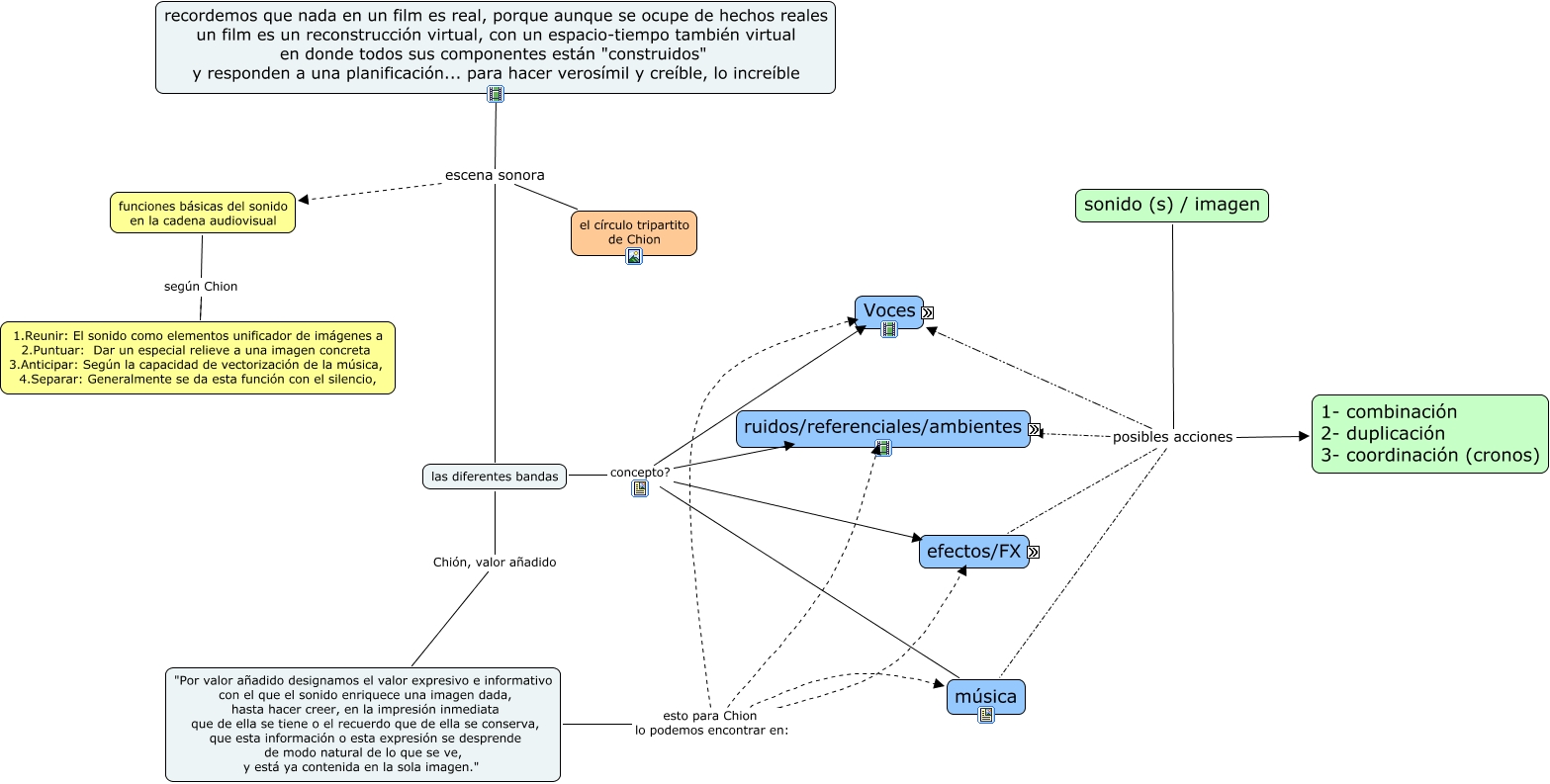
Este Cmap, tiene información relacionada con: las bandas de sonido, "Por valor añadido designamos el valor expresivo e informativo con el que el sonido enriquece una imagen dada, hasta hacer creer, en la impresión inmediata que de ella se tiene o el recuerdo que de ella se conserva, que esta información o esta expresión se desprende de modo natural de lo que se ve, y está ya contenida en la sola imagen." esto para Chion lo podemos encontrar en: voces, funciones básicas del sonido en la cadena audiovisual según Chion 1. Reunir: El sonido como elementos unificador de imágenes a 2. Puntuar: Dar un especial relieve a una imagen concreta 3. Anticipar: Según la capacidad de vectorización de la música, 4. Separar: Generalmente se da esta función con el silencio,, sonido (s) / imagen posibles acciones efectos/FX, sonido (s) / imagen posibles acciones música, referenciales/ruidos algunas ideas Vale, "... debemos tener en cuenta que el campo de la imagen es limitado... ... el sonido puede (y debe) proporcionar información mas allá de ese límite...", funciones básicas del sonido en la cadena audiovisual según Chion 1. Reunir: El sonido como elementos unificador de imágenes a 2. Puntuar: Dar un especial relieve a una imagen concreta 3. Anticipar: Según la capacidad de vectorización de la música, 4. Separar: Generalmente se da esta función con el silencio,, referenciales/ruidos algunas ideas Chion,nos dice: "Los ruidos han sido durante mucho tiempo los olvidados del sonido en el cine". Atribuye esta discriminalización a razones culturales; el ruido es un elemento del mundo sensible totalmente desvalorizado en el plano estético. podríamos sumar cuestiones técnicas responsables en este olvido., recordemos que nada en un film es real, porque aunque se ocupe de hechos reales un film es un reconstrucción virtual, con un espacio-tiempo también virtual en donde todos sus componentes están "construidos" y responden a una planificación... para hacer verosímil y creíble, lo increíble escena sonora funciones básicas del sonido en la cadena audiovisual, voces algunas ideas sobre la banda de voces Eugene Vale, ... uno no podría limitarse a leer el diálogo de un guión si quisiera entender el 100% de los hechos, "Por valor añadido designamos el valor expresivo e informativo con el que el sonido enriquece una imagen dada, hasta hacer creer, en la impresión inmediata que de ella se tiene o el recuerdo que de ella se conserva, que esta información o esta expresión se desprende de modo natural de lo que se ve, y está ya contenida en la sola imagen." esto para Chion lo podemos encontrar en: música, Saitta, el texto es el soporte de la narración, pero se pregunta si es necesario apoyarse únicamente en él para contar algo? más ... las palabras crean imágenes dentro de las imágenes ... para dar significaciones mas complejas... o de otro orden, las diferentes bandas concepto? referenciales/ruidos, las diferentes bandas concepto? música, recordemos que nada en un film es real, porque aunque se ocupe de hechos reales un film es un reconstrucción virtual, con un espacio-tiempo también virtual en donde todos sus componentes están "construidos" y responden a una planificación... para hacer verosímil y creíble, lo increíble escena sonora el círculo tripartito de Chion, sonido (s) / imagen posibles acciones 1- combinación 2- duplicación 3- coordinación (cronos), "Por valor añadido designamos el valor expresivo e informativo con el que el sonido enriquece una imagen dada, hasta hacer creer, en la impresión inmediata que de ella se tiene o el recuerdo que de ella se conserva, que esta información o esta expresión se desprende de modo natural de lo que se ve, y está ya contenida en la sola imagen." esto para Chion lo podemos encontrar en: efectos de sonido, sonido (s) / imagen posibles acciones ruidos/referenciales/ambientes, "Por valor añadido designamos el valor expresivo e informativo con el que el sonido enriquece una imagen dada, hasta hacer creer, en la impresión inmediata que de ella se tiene o el recuerdo que de ella se conserva, que esta información o esta expresión se desprende de modo natural de lo que se ve, y está ya contenida en la sola imagen." esto para Chion lo podemos encontrar en: referenciales/ruidos, recordemos que nada en un film es real, porque aunque se ocupe de hechos reales un film es un reconstrucción virtual, con un espacio-tiempo también virtual en donde todos sus componentes están "construidos" y responden a una planificación... para hacer verosímil y creíble, lo increíble escena sonora las diferentes bandas, las diferentes bandas concepto? voces