WARNING:
JavaScript is turned OFF. None of the links on this concept map will
work until it is reactivated.
If you need help turning JavaScript On, click here.
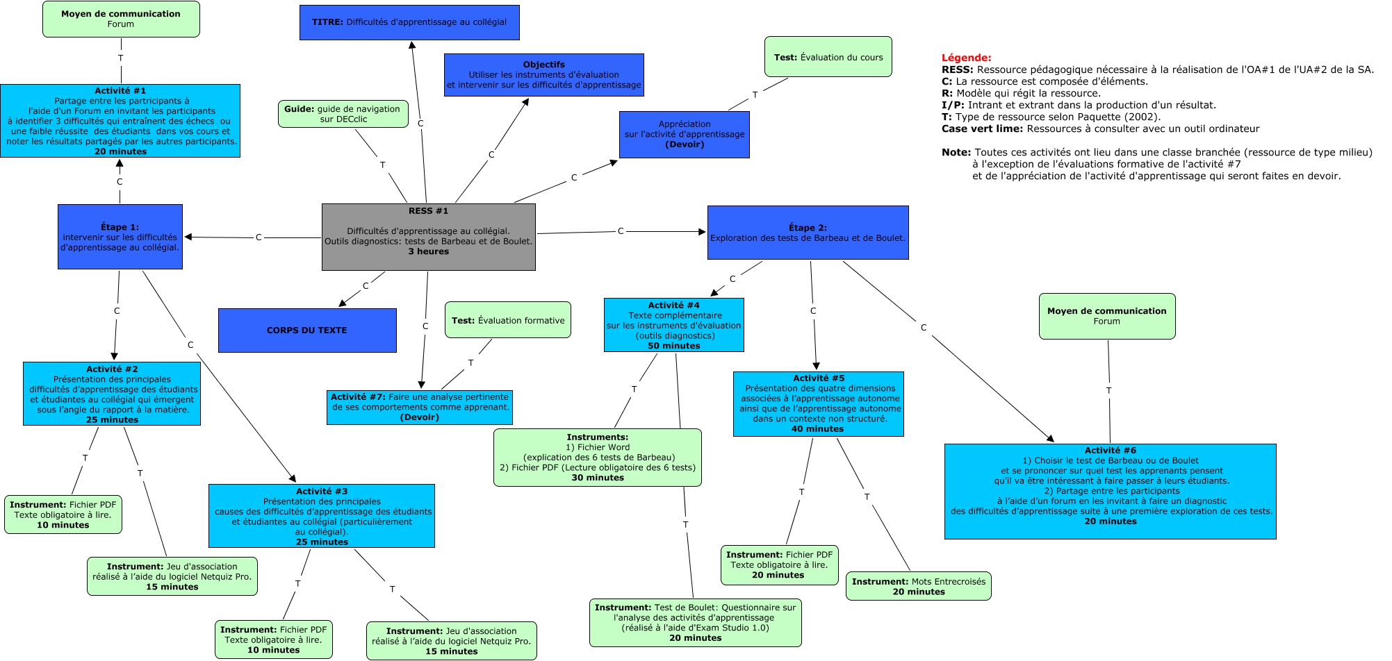
Cette carte de concepts créée avec IHMC CmapTools traite de: PED 860-RESS1réelle-TP3, Activité #4 Texte complémentaire sur les instruments d'évaluation (outils diagnostics) 50 minutes T Instrument: Test de Boulet: Questionnaire sur l'analyse des activités d'apprentissage (réalisé à l'aide d'Exam Studio 1.0) 20 minutes, Activité #2 Présentation des principales difficultés d’apprentissage des étudiants et étudiantes au collégial qui émergent sous l’angle du rapport à la matière. 25 minutes T Instrument: Jeu d'association réalisé à l’aide du logiciel Netquiz Pro. 15 minutes, RESS #1 Difficultés d'apprentissage au collégial. Outils diagnostics: tests de Barbeau et de Boulet. 3 heures C Étape 1: intervenir sur les difficultés d'apprentissage au collégial., Étape 1: intervenir sur les difficultés d'apprentissage au collégial. C Activité #1 Partage entre les partricipants à l'aide d'un Forum en invitant les participants à identifier 3 difficultés qui entraînent des échecs ou une faible réussite des étudiants dans vos cours et noter les résultats partagés par les autres participants. 20 minutes, Activité #5 Présentation des quatre dimensions associées à l’apprentissage autonome ainsi que de l’apprentissage autonome dans un contexte non structuré. 40 minutes T Instrument: Fichier PDF Texte obligatoire à lire. 20 minutes, Activité #4 Texte complémentaire sur les instruments d'évaluation (outils diagnostics) 50 minutes T Instruments: 1) Fichier Word (explication des 6 tests de Barbeau) 2) Fichier PDF (Lecture obligatoire des 6 tests) 30 minutes, Activité #7: Faire une analyse pertinente de ses comportements comme apprenant. (Devoir) T Test: Évaluation formative, Activité #1 Partage entre les partricipants à l'aide d'un Forum en invitant les participants à identifier 3 difficultés qui entraînent des échecs ou une faible réussite des étudiants dans vos cours et noter les résultats partagés par les autres participants. 20 minutes T Moyen de communication Forum, Étape 2: Exploration des tests de Barbeau et de Boulet. C Activité #6 1) Choisir le test de Barbeau ou de Boulet et se prononcer sur quel test les apprenants pensent qu’il va être intéressant à faire passer à leurs étudiants. 2) Partage entre les participants à l’aide d’un forum en les invitant à faire un diagnostic des difficultés d’apprentissage suite à une première exploration de ces tests. 20 minutes, Activité #3 Présentation des principales causes des difficultés d’apprentissage des étudiants et étudiantes au collégial (particulièrement au collégial). 25 minutes T Instrument: Fichier PDF Texte obligatoire à lire. 10 minutes, Étape 1: intervenir sur les difficultés d'apprentissage au collégial. C Activité #3 Présentation des principales causes des difficultés d’apprentissage des étudiants et étudiantes au collégial (particulièrement au collégial). 25 minutes, RESS #1 Difficultés d'apprentissage au collégial. Outils diagnostics: tests de Barbeau et de Boulet. 3 heures C TITRE: Difficultés d'apprentissage au collégial, Étape 2: Exploration des tests de Barbeau et de Boulet. C Activité #5 Présentation des quatre dimensions associées à l’apprentissage autonome ainsi que de l’apprentissage autonome dans un contexte non structuré. 40 minutes, RESS #1 Difficultés d'apprentissage au collégial. Outils diagnostics: tests de Barbeau et de Boulet. 3 heures C CORPS DU TEXTE, RESS #1 Difficultés d'apprentissage au collégial. Outils diagnostics: tests de Barbeau et de Boulet. 3 heures C Objectifs Utiliser les instruments d'évaluation et intervenir sur les difficultés d'apprentissage, Étape 1: intervenir sur les difficultés d'apprentissage au collégial. C Activité #1 Partage entre les partricipants à l'aide d'un Forum en invitant les participants à identifier 3 difficultés qui entraînent des échecs ou une faible réussite des étudiants dans vos cours et noter les résultats partagés par les autres participants. 20 minutes, Activité #5 Présentation des quatre dimensions associées à l’apprentissage autonome ainsi que de l’apprentissage autonome dans un contexte non structuré. 40 minutes T Instrument: Mots Entrecroisés 20 minutes, Étape 2: Exploration des tests de Barbeau et de Boulet. C Activité #4 Texte complémentaire sur les instruments d'évaluation (outils diagnostics) 50 minutes, Étape 1: intervenir sur les difficultés d'apprentissage au collégial. C Activité #2 Présentation des principales difficultés d’apprentissage des étudiants et étudiantes au collégial qui émergent sous l’angle du rapport à la matière. 25 minutes, Appréciation sur l'activité d'apprentissage (Devoir) T Test: Évaluation du cours