WARNING:
JavaScript is turned OFF. None of the links on this concept map will
work until it is reactivated.
If you need help turning JavaScript On, click here.
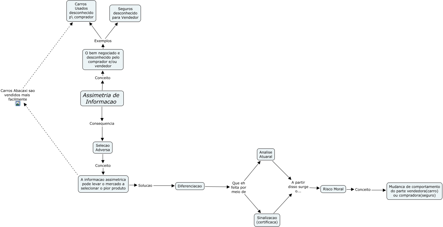
This Concept Map, created with IHMC CmapTools, has information related to: Assimetria de Informacao, O bem negociado e desconhecido pelo comprador e/ou vendedor Exemplos Seguros desconhecido para Vendedor, Sinalizacao (certificaca) A partir disso surge o... Risco Moral, Diferenciacao Que eh feita por meio de Analise Atuaral, A informacao assimetrica pode levar o mercado a selecionar o pior produto Carros Abacaxi sao vendidos mais facilmente Carros Usados desconhecido p\ comprador, A informacao assimetrica pode levar o mercado a selecionar o pior produto Solucao Diferenciacao, Analise Atuaral A partir disso surge o... Risco Moral, Selecao Adversa Conceito A informacao assimetrica pode levar o mercado a selecionar o pior produto, O bem negociado e desconhecido pelo comprador e/ou vendedor Exemplos Carros Usados desconhecido p\ comprador, Risco Moral Conceito Mudanca de comportamento do parte vendedora(carro) ou compradora(seguro), Diferenciacao Que eh feita por meio de Sinalizacao (certificaca), Assimetria de Informacao Consequencia Selecao Adversa, Assimetria de Informacao Conceito O bem negociado e desconhecido pelo comprador e/ou vendedor