WARNING:
JavaScript is turned OFF. None of the links on this concept map will
work until it is reactivated.
If you need help turning JavaScript On, click here.
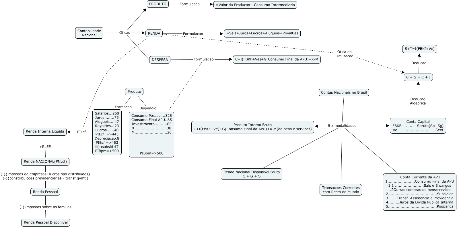
This Concept Map, created with IHMC CmapTools, has information related to: Contabilidade Nacional, Contabilidade Nacional Oticas DESPESA, C + S = C + I Deducao S+T=I(FBKf+Ve), PRODUTO Formulacao =Valor da Producao - Consumo Intermediario, Produto Formacao Salarios...260 Juros........75 Alugueis....47 Royalties...23 Lucros......40 PILcf = Depreciacao.8 PIBcf = ii(-)subsid 47 PIBpm=, Contas Nacionais no Brasil 5 x modalidades Renda Nacional Disponivel Bruta C + G + S, Contas Nacionais no Brasil 5 x modalidades Conta Capital FBKF ..... Sbruta(Sp+Sg) Ve ................... Sext, Contas Nacionais no Brasil 5 x modalidades Transacoes Correntes com Resto do Mundo, Contas Nacionais no Brasil 5 x modalidades Produto Interno Bruto C+I(FBKF+Ve)+G(Consumo Final da APU)+X-M(de bens e servicos), RENDA Otica da Utilizacao C + S = C + I, Renda Pessoal (-) impostos sobre as familias Renda Pessoal Disponivel, Conta Capital FBKF ..... Sbruta(Sp+Sg) Ve ................... Sext Deducao Algebrica C + S = C + I, RENDA PILcf Renda Interna Liquida, Renda NACIONAL(PNLcf) (-){impostos da empresas+lucros nao distribuidos} (-){constribuicoes previdenciarias - transf.gvmtl) Renda Pessoal, DESPESA Formulacao C+I(FBKF+Ve)+G(Consumo Final da APU)+X-M, RENDA Formulacao =Sals+Juros+Lucros+Alugueis+Royalties, Contabilidade Nacional Oticas RENDA, DESPESA Formulacao Consumo Pessoal...325 Consumo Final APU..85 Investimento..........85 X..........................38 M..........................20 PIBpm=, Produto Dispendio Consumo Pessoal...325 Consumo Final APU..85 Investimento..........85 X..........................38 M..........................20 PIBpm=, Contas Nacionais no Brasil 5 x modalidades Conta Corrente da APU 1......................Consumo Final da APU 1.1 .......................Sals e Encargos 1.2Outras compras de bens/servicos 2.......................................Subsidios 3.......Transf. Assistencia e Previdencia 4.........Juros da Divida Publica Interna 5.......................................Poupanca, Renda Interna Liquida +RLEE Renda NACIONAL(PNLcf)