WARNING:
JavaScript is turned OFF. None of the links on this concept map will
work until it is reactivated.
If you need help turning JavaScript On, click here.
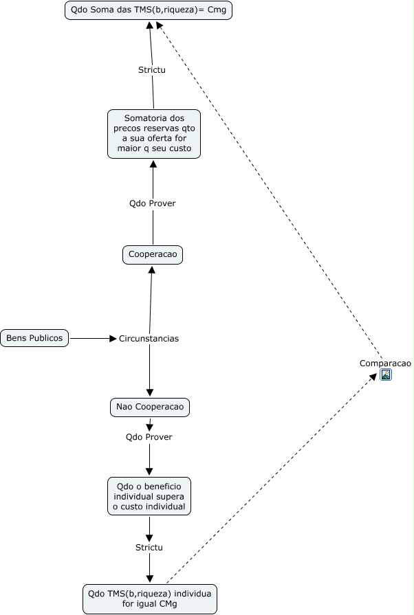
This Concept Map, created with IHMC CmapTools, has information related to: Bens Publicos, Cooperacao Qdo Prover Somatoria dos precos reservas qto a sua oferta for maior q seu custo, Qdo TMS(b,riqueza) individua for igual CMg Comparacao Qdo Soma das TMS(b,riqueza)= Cmg, Nao Cooperacao Qdo Prover Qdo o beneficio individual supera o custo individual, Qdo o beneficio individual supera o custo individual Strictu Qdo TMS(b,riqueza) individua for igual CMg, Bens Publicos Circunstancias Cooperacao, Somatoria dos precos reservas qto a sua oferta for maior q seu custo Strictu Qdo Soma das TMS(b,riqueza)= Cmg, Bens Publicos Circunstancias Nao Cooperacao