WARNING:
JavaScript is turned OFF. None of the links on this concept map will
work until it is reactivated.
If you need help turning JavaScript On, click here.
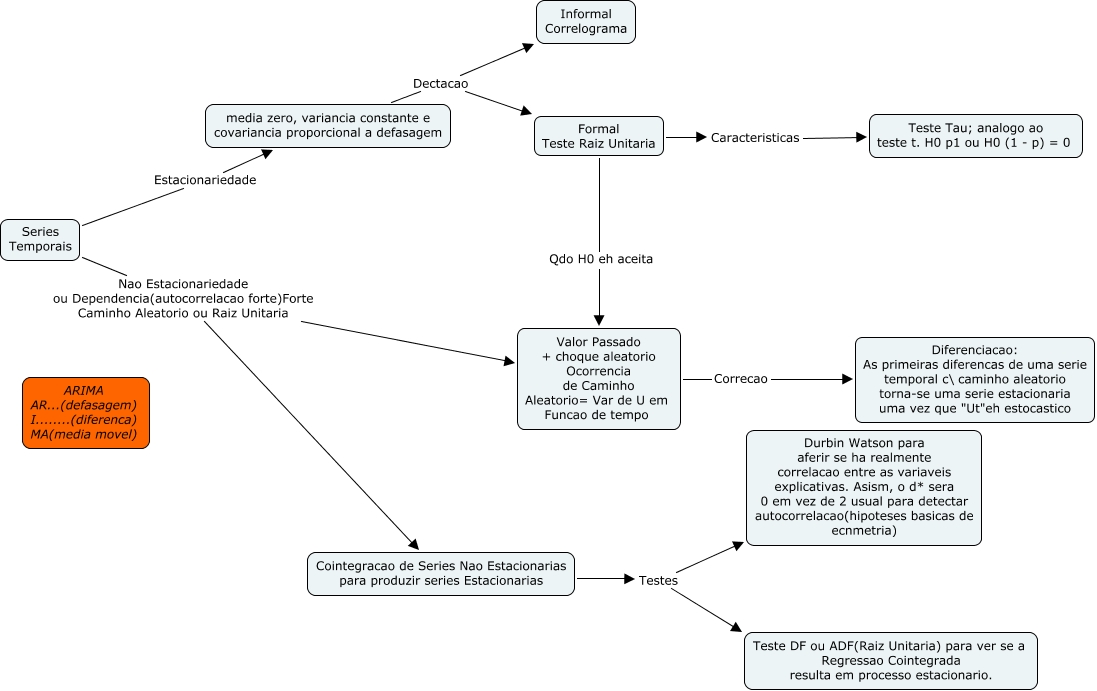
This Concept Map, created with IHMC CmapTools, has information related to: time series, media zero, variancia constante e covariancia proporcional a defasagem Dectacao Informal Correlograma, Cointegracao de Series Nao Estacionarias para produzir series Estacionarias Testes Teste DF ou ADF(Raiz Unitaria) para ver se a Regressao Cointegrada resulta em processo estacionario., Formal Teste Raiz Unitaria Caracteristicas Teste Tau; analogo ao teste t. H0 p1 ou H0 (1 - p) = 0, Formal Teste Raiz Unitaria Qdo H0 eh aceita Valor Passado + choque aleatorio Ocorrencia de Caminho Aleatorio= Var de U em Funcao de tempo, Series Temporais Estacionariedade media zero, variancia constante e covariancia proporcional a defasagem, Series Temporais Nao Estacionariedade ou Dependencia(autocorrelacao forte)Forte Caminho Aleatorio ou Raiz Unitaria Valor Passado + choque aleatorio Ocorrencia de Caminho Aleatorio= Var de U em Funcao de tempo, Cointegracao de Series Nao Estacionarias para produzir series Estacionarias Testes Durbin Watson para aferir se ha realmente correlacao entre as variaveis explicativas. Asism, o d* sera 0 em vez de 2 usual para detectar autocorrelacao(hipoteses basicas de ecnmetria), media zero, variancia constante e covariancia proporcional a defasagem Dectacao Formal Teste Raiz Unitaria, Valor Passado + choque aleatorio Ocorrencia de Caminho Aleatorio= Var de U em Funcao de tempo Correcao Diferenciacao: As primeiras diferencas de uma serie temporal c\ caminho aleatorio torna-se uma serie estacionaria uma vez que "Ut"eh estocastico, Series Temporais Nao Estacionariedade ou Dependencia(autocorrelacao forte)Forte Caminho Aleatorio ou Raiz Unitaria Cointegracao de Series Nao Estacionarias para produzir series Estacionarias