WARNING:
JavaScript is turned OFF. None of the links on this concept map will
work until it is reactivated.
If you need help turning JavaScript On, click here.
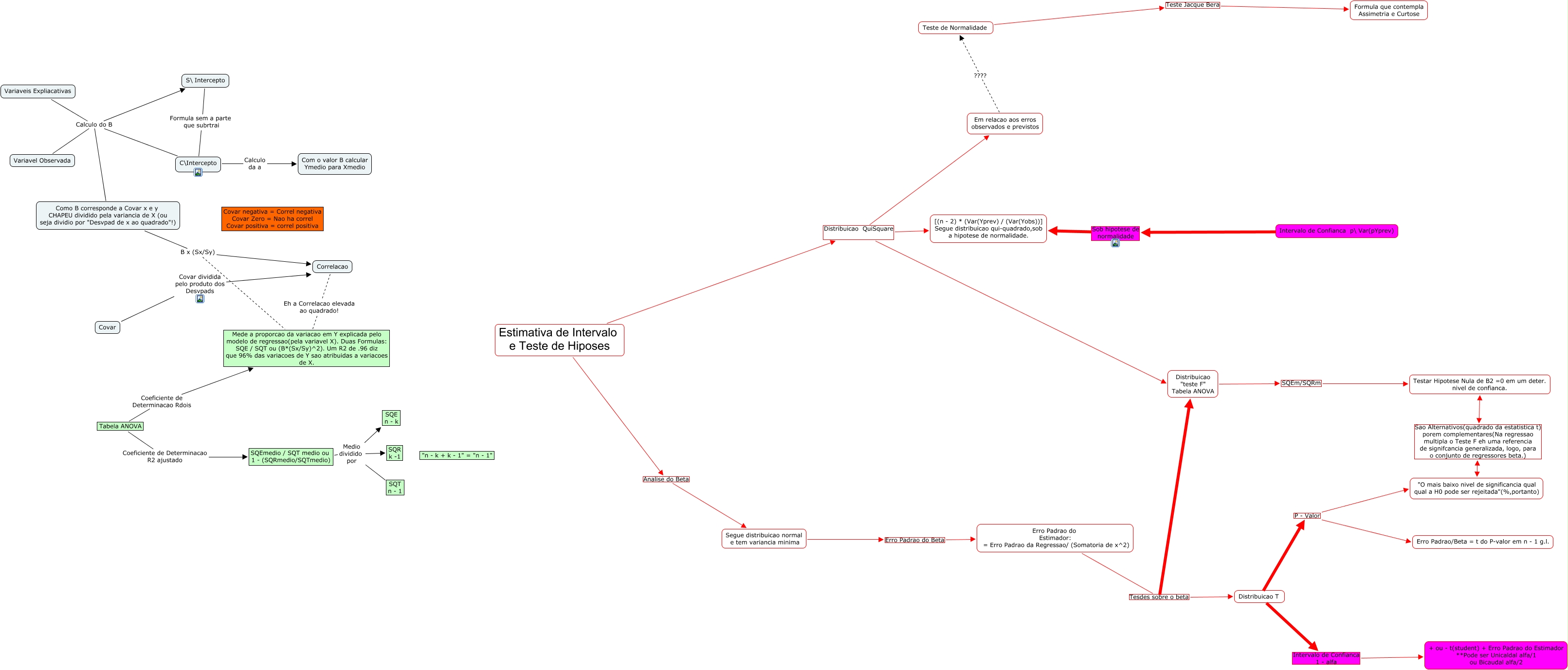
This Concept Map, created with IHMC CmapTools, has information related to: modelagem ecnometrica, Teste de Normalidade Teste Jacque Bera Formula que contempla Assimetria e Curtose, Como B corresponde a Covar x e y CHAPEU dividido pela variancia de X (ou seja dividio por "Desvpad de x ao quadrado"!) B x (Sx/Sy) Mede a proporcao da variacao em Y explicada pelo modelo de regressao(pela variavel X). Duas Formulas: SQE / SQT ou (B*(Sx/Sy)^2). Um R2 de .96 diz que 96% das variacoes de Y sao atribuidas a variacoes de X., SQEmedio / SQT medio ou 1 - (SQRmedio/SQTmedio) Medio dividido por SQT n - 1, Tabela ANOVA Coeficiente de Determinacao Rdois Mede a proporcao da variacao em Y explicada pelo modelo de regressao(pela variavel X). Duas Formulas: SQE / SQT ou (B*(Sx/Sy)^2). Um R2 de .96 diz que 96% das variacoes de Y sao atribuidas a variacoes de X., Estimativa de Intervalo e Teste de Hiposes Analise do Beta Segue distribuicao normal e tem variancia minima, Variavel Observada Calculo do B C\Intercepto, Intervalo de Confianca p\ Var(pYprev) Sob hipotese de normalidade [(n - 2) * (Var(Yprev) / (Var(Yobs))] Segue distribuicao qui-quadrado,sob a hipotese de normalidade., Distribuicao T P - Valor Erro Padrao/Beta = t do P-valor em n - 1 g.l., Variaveis Expliacativas Calculo do B C\Intercepto, Covar Covar dividida pelo produto dos Desvpads Correlacao, C\Intercepto Calculo da a Com o valor B calcular Ymedio para Xmedio, S\ Intercepto Formula sem a parte que subrtrai C\Intercepto, Erro Padrao do Estimador: = Erro Padrao da Regressao/ (Somatoria de x^2) Tesdes sobre o beta Distribuicao T, Erro Padrao do Estimador: = Erro Padrao da Regressao/ (Somatoria de x^2) Tesdes sobre o beta Distribuicao "teste F" Tabela ANOVA, SQEmedio / SQT medio ou 1 - (SQRmedio/SQTmedio) Medio dividido por SQE n - k, Como B corresponde a Covar x e y CHAPEU dividido pela variancia de X (ou seja dividio por "Desvpad de x ao quadrado"!) Calculo do B S\ Intercepto, Estimativa de Intervalo e Teste de Hiposes Distribuicao QuiSquare [(n - 2) * (Var(Yprev) / (Var(Yobs))] Segue distribuicao qui-quadrado,sob a hipotese de normalidade., Estimativa de Intervalo e Teste de Hiposes Distribuicao QuiSquare Distribuicao "teste F" Tabela ANOVA, Distribuicao T Intervalo de Confianca 1 - alfa + ou - t(student) + Erro Padrao do Estimador **Pode ser Unicaldal alfa/1 ou Bicaudal alfa/2, Segue distribuicao normal e tem variancia minima Erro Padrao do Beta Erro Padrao do Estimador: = Erro Padrao da Regressao/ (Somatoria de x^2)