WARNING:
JavaScript is turned OFF. None of the links on this concept map will
work until it is reactivated.
If you need help turning JavaScript On, click here.
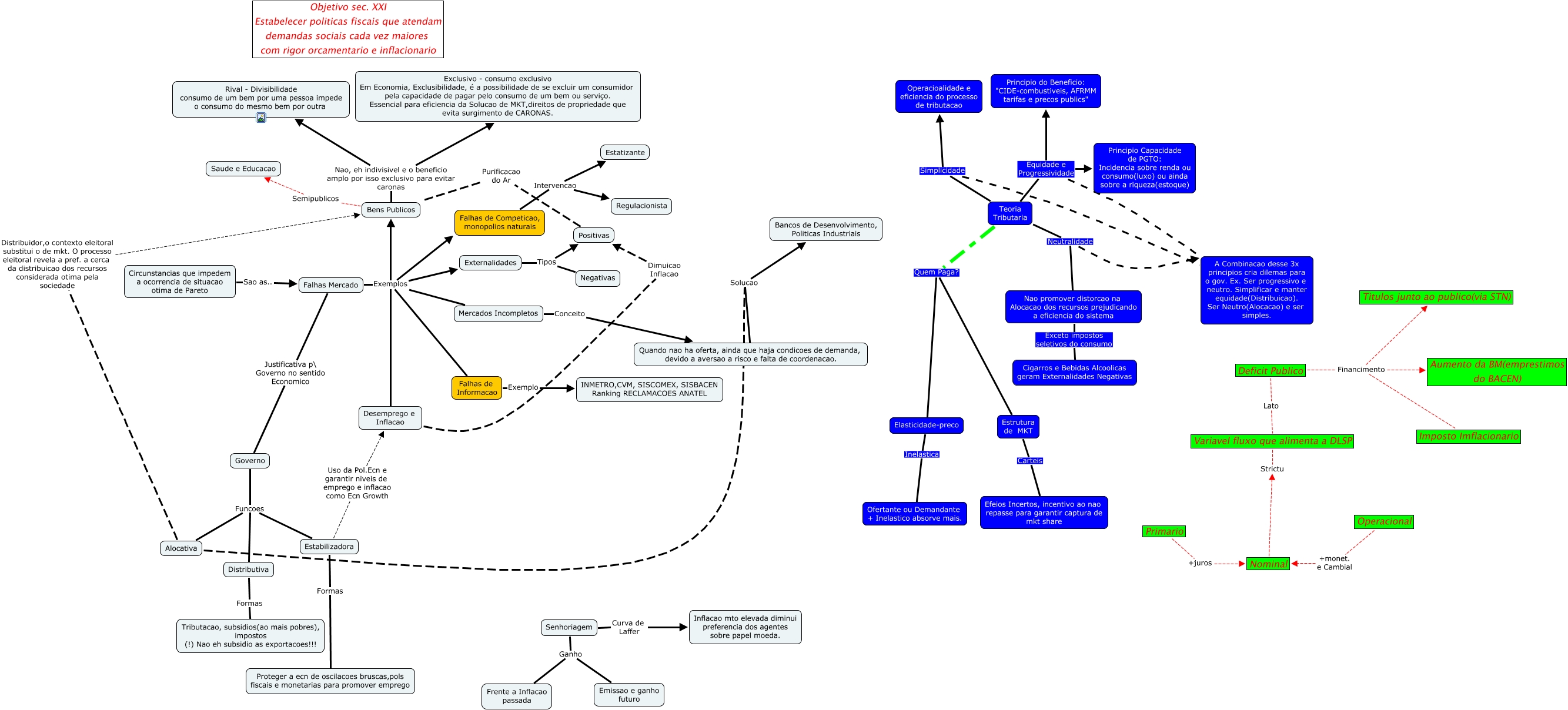
This Concept Map, created with IHMC CmapTools, has information related to: Financas Publicas, Falhas Mercado Exemplos Falhas de Competicao, monopolios naturais, Falhas Mercado Exemplos Bens Publicos, Operacional +monet. e Cambial Nominal, Teoria Tributaria Neutralidade A Combinacao desse 3x principios cria dilemas para o gov. Ex. Ser progressivo e neutro. Simplificar e manter equidade(Distribuicao). Ser Neutro(Alocacao) e ser simples., Externalidades Tipos Positivas, Deficit Publico Financimento Aumento da BM(emprestimos do BACEN), Deficit Publico Lato Variavel fluxo que alimenta a DLSP, Bens Publicos Semipublicos Saude e Educacao, Alocativa Solucao Bancos de Desenvolvimento, Politicas Industriais, Quando nao ha oferta, ainda que haja condicoes de demanda, devido a aversao a risco e falta de coordenacao. Solucao Bancos de Desenvolvimento, Politicas Industriais, Bens Publicos Nao, eh indivisivel e o beneficio amplo por isso exclusivo para evitar caronas Exclusivo - consumo exclusivo Em Economia, Exclusibilidade, é a possibilidade de se excluir um consumidor pela capacidade de pagar pelo consumo de um bem ou serviço. Essencial para eficiencia da Solucao de MKT,direitos de propriedade que evita surgimento de CARONAS., Deficit Publico Financimento Titulos junto ao publico(via STN), Mercados Incompletos Conceito Quando nao ha oferta, ainda que haja condicoes de demanda, devido a aversao a risco e falta de coordenacao., Falhas Mercado Exemplos Falhas de Informacao, Teoria Tributaria Simplicidade A Combinacao desse 3x principios cria dilemas para o gov. Ex. Ser progressivo e neutro. Simplificar e manter equidade(Distribuicao). Ser Neutro(Alocacao) e ser simples., Falhas de Competicao, monopolios naturais Intervencao Regulacionista, Falhas Mercado Exemplos Desemprego e Inflacao, Distributiva Formas Tributacao, subsidios(ao mais pobres), impostos (!) Nao eh subsidio as exportacoes!!!, Teoria Tributaria Equidade e Progressividade Principio Capacidade de PGTO: Incidencia sobre renda ou consumo(luxo) ou ainda sobre a riqueza(estoque), Elasticidade-preco Inelastica Ofertante ou Demandante + Inelastico absorve mais.