WARNING:
JavaScript is turned OFF. None of the links on this concept map will
work until it is reactivated.
If you need help turning JavaScript On, click here.
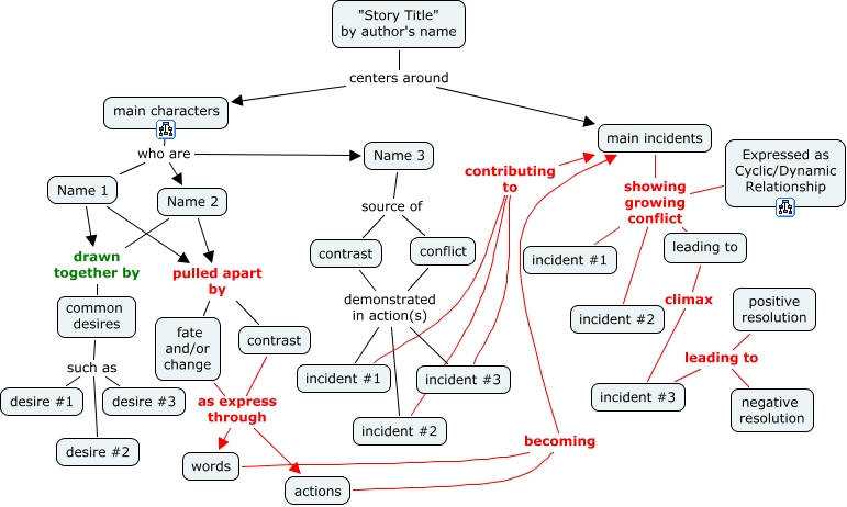
This Concept Map, created with IHMC CmapTools, has information related to: characters, actions becoming main incidents, Name 3 source of contrast, main characters who are Name 3, contrast demonstrated in action(s) incident #2, common desires such as desire #3, incident #1 contributing to main incidents, common desires such as desire #1, incident #3 leading to positive resolution, Name 2 pulled apart by fate and/or change, contrast as express through words, main incidents showing growing conflict Expressed as Cyclic/Dynamic Relationship, incident #3 leading to negative resolution, common desires such as desire #2, conflict demonstrated in action(s) incident #3, "Story Title" by author's name centers around main characters, incident #3 contributing to main incidents, leading to climax incident #3, main incidents showing growing conflict leading to, main incidents showing growing conflict incident #2, contrast demonstrated in action(s) incident #3