WARNING:
JavaScript is turned OFF. None of the links on this concept map will
work until it is reactivated.
If you need help turning JavaScript On, click here.
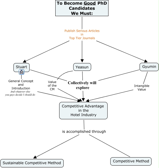
This Concept Map, created with IHMC CmapTools, has information related to: Sample Concept map, To Become Good PhD Candidates We Must: Publish Serious Articles in Top Tier Journals Yeasun, Gyumin Intangible Value Competitive Advantage in the Hotel Industry, To Become Good PhD Candidates We Must: Publish Serious Articles in Top Tier Journals Stuart, Yeasun Collectively will explore Competitive Advantage in the Hotel Industry, Competitive Advantage in the Hotel Industry is accomplished through Competitive Method, Competitive Advantage in the Hotel Industry is accomplished through Sustainable Competitive Method, Stuart General Concept and Introduction And whatever else you guys decide I should do Competitive Advantage in the Hotel Industry, Yeasun Value of the CM Competitive Advantage in the Hotel Industry, To Become Good PhD Candidates We Must: Publish Serious Articles in Top Tier Journals Gyumin, Gyumin Collectively will explore Competitive Advantage in the Hotel Industry, Stuart Collectively will explore Competitive Advantage in the Hotel Industry