WARNING:
JavaScript is turned OFF. None of the links on this concept map will
work until it is reactivated.
If you need help turning JavaScript On, click here.
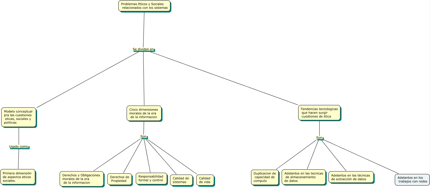
Este Cmap, tiene información relacionada con: sig7, Problemas Eticos y Sociales relacionados con los sistemas Se dividen en Modelo conceptual pra las cuestiones eticas, sociales y politicas, Cinco dimensiones morales de la era de la informacion Son Calidad de vida, Problemas Eticos y Sociales relacionados con los sistemas Se dividen en Cinco dimensiones morales de la era de la informacion, Modelo conceptual pra las cuestiones eticas, sociales y politicas Usado como Primera dimensión de aspectos eticos sociales., Problemas Eticos y Sociales relacionados con los sistemas Se dividen en Tendencias tecnologicas que hacen surgir cuestiones de ética, Cinco dimensiones morales de la era de la informacion Son Calidad de sistemas, Cinco dimensiones morales de la era de la informacion Son Responsabilidad formal y control, Tendencias tecnologicas que hacen surgir cuestiones de ética Son Duplicacion de capacidad de computo, Tendencias tecnologicas que hacen surgir cuestiones de ética Son Adelantos en las técnicas de extracción de datos, Cinco dimensiones morales de la era de la informacion Son Derechos de Propiedad, Tendencias tecnologicas que hacen surgir cuestiones de ética Son Adelantos en las tecnicas de almacenamiento de datos, Tendencias tecnologicas que hacen surgir cuestiones de ética Son Adelantos en los trabajos con redes, Cinco dimensiones morales de la era de la informacion Son Derechos y Obligaciones morales de la era de la informacion