WARNING:
JavaScript is turned OFF. None of the links on this concept map will
work until it is reactivated.
If you need help turning JavaScript On, click here.
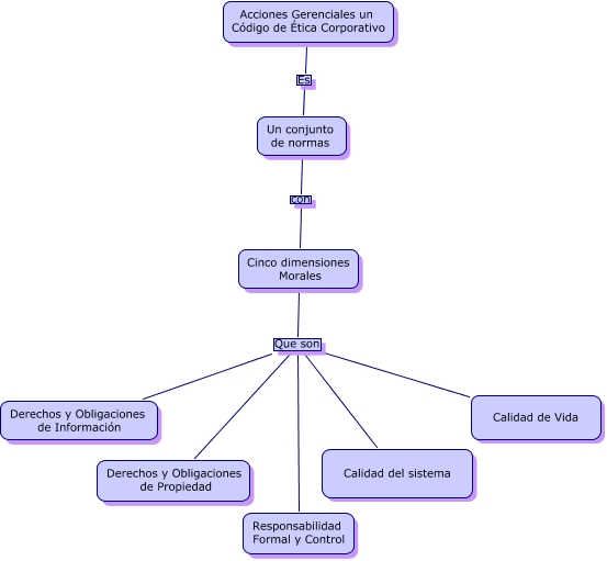
Este Cmap, tiene información relacionada con: SIG6, Cinco dimensiones Morales Que son Calidad del sistema, Cinco dimensiones Morales Que son Derechos y Obligaciones de Información, Cinco dimensiones Morales Que son Calidad de Vida, Cinco dimensiones Morales Que son Responsabilidad Formal y Control, Acciones Gerenciales un Código de Ética Corporativo Es Un conjunto de normas, Cinco dimensiones Morales Que son Derechos y Obligaciones de Propiedad, Un conjunto de normas con Cinco dimensiones Morales