WARNING:
JavaScript is turned OFF. None of the links on this concept map will
work until it is reactivated.
If you need help turning JavaScript On, click here.
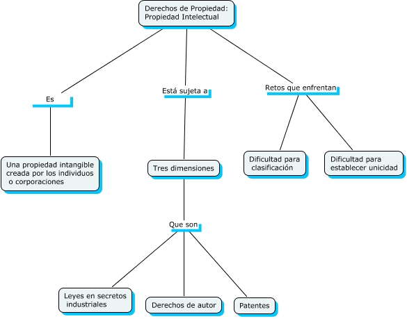
Este Cmap, tiene información relacionada con: SIG 1, Derechos de Propiedad: Propiedad Intelectual Retos que enfrentan Dificultad para establecer unicidad, Tres dimensiones Que son Derechos de autor, Derechos de Propiedad: Propiedad Intelectual Retos que enfrentan Dificultad para clasificación, Derechos de Propiedad: Propiedad Intelectual Es Una propiedad intangible creada por los individuos o corporaciones, Tres dimensiones Que son Leyes en secretos industriales, Derechos de Propiedad: Propiedad Intelectual Está sujeta a Tres dimensiones, Tres dimensiones Que son Patentes