WARNING:
JavaScript is turned OFF. None of the links on this concept map will
work until it is reactivated.
If you need help turning JavaScript On, click here.
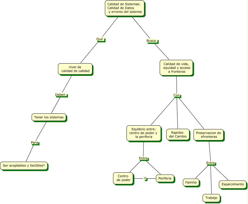
Este Cmap, tiene información relacionada con: SIG5, Equlibrio entre: centro de poder y la periferia Entre Centro de poder, Calidad de vida, equidad y acceso a fronteras Con Rapidez del Cambio, Calidad de vida, equidad y acceso a fronteras Con Equlibrio entre: centro de poder y la periferia, nivel de calidad de calidad Deben Tener los sistemas, Preservacion de efronteras Entre Trabajo, Calidad de Sistemas: Calidad de Datos y errores del sistema Qué nivel de calidad de calidad, Preservacion de efronteras Entre Esparcimiento, Calidad de vida, equidad y acceso a fronteras Con Preservacion de efronteras, Tener los sistemas Para Ser aceptables y factibles?, Preservacion de efronteras Entre Familia, Centro de poder Y Periferia, Equlibrio entre: centro de poder y la periferia Entre Periferia, Calidad de Sistemas: Calidad de Datos y errores del sistema Busca Calidad de vida, equidad y acceso a fronteras