WARNING:
JavaScript is turned OFF. None of the links on this concept map will
work until it is reactivated.
If you need help turning JavaScript On, click here.
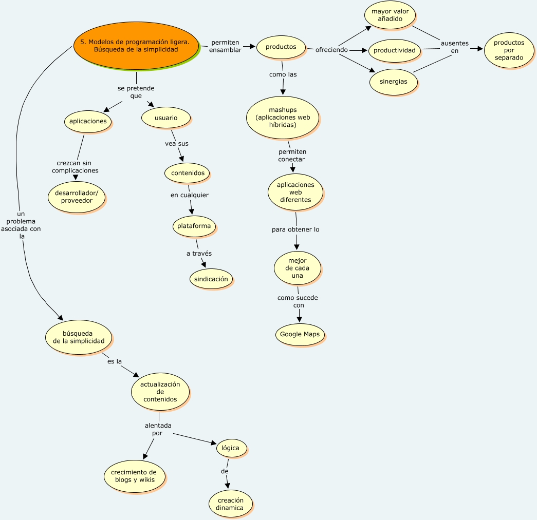
Este Cmap, tiene información relacionada con: Principio 5 - María José, productos ofreciendo sinergias, 5. Modelos de programación ligera. Búsqueda de la simplicidad un problema asociada con la búsqueda de la simplicidad, actualización de contenidos alentada por crecimiento de blogs y wikis, aplicaciones crezcan sin complicaciones desarrollador/ proveedor, 5. Modelos de programación ligera. Búsqueda de la simplicidad permiten ensamblar productos, productividad ausentes en productos por separado, actualización de contenidos alentada por lógica, contenidos en cualquier plataforma, mashups (aplicaciones web híbridas) permiten conectar aplicaciones web diferentes, usuario vea sus contenidos, aplicaciones web diferentes para obtener lo mejor de cada una, mayor valor añadido ausentes en productos por separado, productos ofreciendo productividad, 5. Modelos de programación ligera. Búsqueda de la simplicidad se pretende que usuario, 5. Modelos de programación ligera. Búsqueda de la simplicidad se pretende que aplicaciones, mejor de cada una como sucede con Google Maps, sinergias ausentes en productos por separado, productos ofreciendo mayor valor añadido, búsqueda de la simplicidad es la actualización de contenidos, plataforma a través sindicación