WARNING:
JavaScript is turned OFF. None of the links on this concept map will
work until it is reactivated.
If you need help turning JavaScript On, click here.
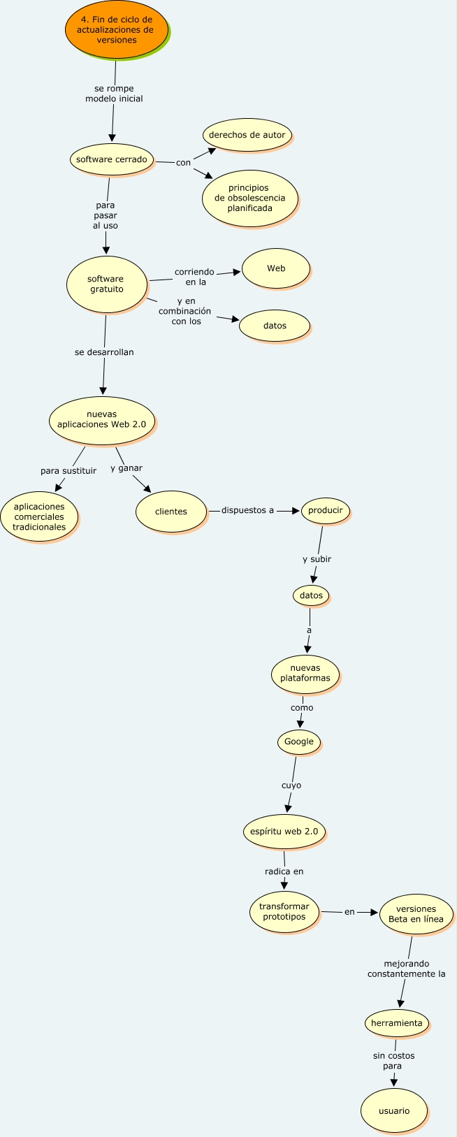
Este Cmap, tiene información relacionada con: Principio 4 - María José, espíritu web 2.0 radica en transformar prototipos, software cerrado para pasar al uso software gratuito, nuevas aplicaciones Web 2.0 y ganar clientes, nuevas plataformas como Google, datos a nuevas plataformas, software gratuito y en combinación con los datos, software cerrado con principios de obsolescencia planificada, nuevas aplicaciones Web 2.0 para sustituir aplicaciones comerciales tradicionales, versiones Beta en línea mejorando constantemente la herramienta, clientes dispuestos a producir, herramienta sin costos para usuario, producir y subir datos, software gratuito se desarrollan nuevas aplicaciones Web 2.0, 4. Fin de ciclo de actualizaciones de versiones se rompe modelo inicial software cerrado, Google cuyo espíritu web 2.0, transformar prototipos en versiones Beta en línea, software gratuito corriendo en la Web, software cerrado con derechos de autor