WARNING:
JavaScript is turned OFF. None of the links on this concept map will
work until it is reactivated.
If you need help turning JavaScript On, click here.
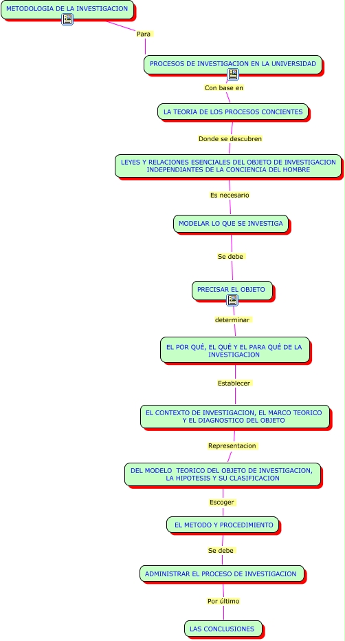
Este Cmap, tiene información relacionada con: METODOLOGIA DE LA INVESTIGACION LUIS, EL CONTEXTO DE INVESTIGACION, EL MARCO TEORICO Y EL DIAGNOSTICO DEL OBJETO Representacion DEL MODELO TEORICO DEL OBJETO DE INVESTIGACION, LA HIPOTESIS Y SU CLASIFICACION, ADMINISTRAR EL PROCESO DE INVESTIGACION Por último LAS CONCLUSIONES, LEYES Y RELACIONES ESENCIALES DEL OBJETO DE INVESTIGACION INDEPENDIANTES DE LA CONCIENCIA DEL HOMBRE Es necesario MODELAR LO QUE SE INVESTIGA, DEL MODELO TEORICO DEL OBJETO DE INVESTIGACION, LA HIPOTESIS Y SU CLASIFICACION Escoger EL METODO Y PROCEDIMIENTO, PROCESOS DE INVESTIGACION EN LA UNIVERSIDAD Con base en LA TEORIA DE LOS PROCESOS CONCIENTES, PRECISAR EL OBJETO determinar EL POR QUÉ, EL QUÉ Y EL PARA QUÉ DE LA INVESTIGACION, LA TEORIA DE LOS PROCESOS CONCIENTES Donde se descubren LEYES Y RELACIONES ESENCIALES DEL OBJETO DE INVESTIGACION INDEPENDIANTES DE LA CONCIENCIA DEL HOMBRE, EL METODO Y PROCEDIMIENTO Se debe ADMINISTRAR EL PROCESO DE INVESTIGACION, EL POR QUÉ, EL QUÉ Y EL PARA QUÉ DE LA INVESTIGACION Establecer EL CONTEXTO DE INVESTIGACION, EL MARCO TEORICO Y EL DIAGNOSTICO DEL OBJETO, METODOLOGIA DE LA INVESTIGACION Para PROCESOS DE INVESTIGACION EN LA UNIVERSIDAD, MODELAR LO QUE SE INVESTIGA Se debe PRECISAR EL OBJETO