WARNING:
JavaScript is turned OFF. None of the links on this concept map will
work until it is reactivated.
If you need help turning JavaScript On, click here.
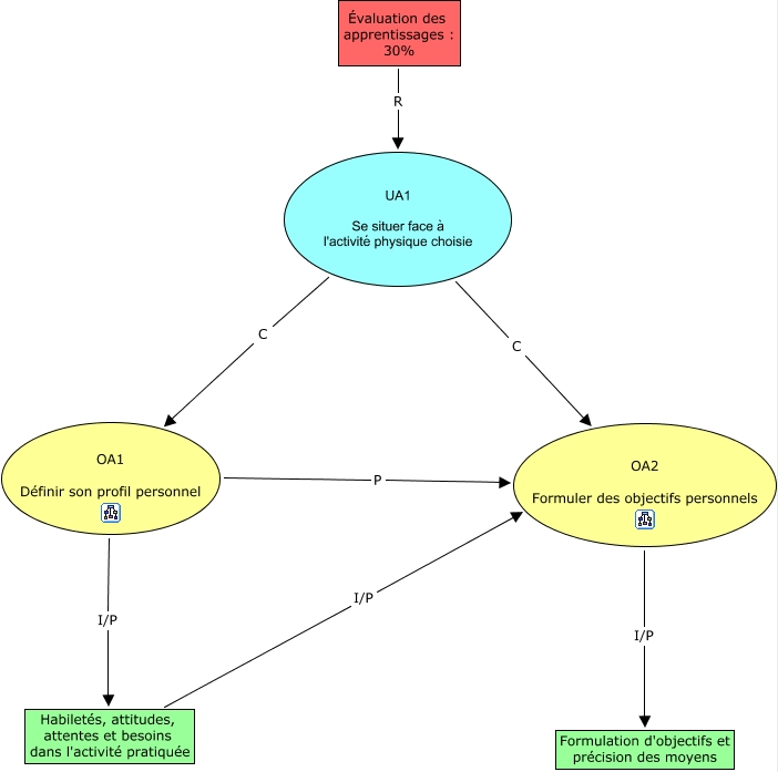
Cette carte de concepts créée avec IHMC CmapTools traite de: UA1, OA2 Formuler des objectifs personnels I/P Formulation d'objectifs et précision des moyens, UA1 Se situer face à l'activité physique choisie C OA1 Définir son profil personnel, OA1 Définir son profil personnel P OA2 Formuler des objectifs personnels, Évaluation des apprentissages : 30% R UA1 Se situer face à l'activité physique choisie, UA1 Se situer face à l'activité physique choisie C OA2 Formuler des objectifs personnels, Habiletés, attitudes, attentes et besoins dans l'activité pratiquée I/P OA2 Formuler des objectifs personnels, OA1 Définir son profil personnel I/P Habiletés, attitudes, attentes et besoins dans l'activité pratiquée