WARNING:
JavaScript is turned OFF. None of the links on this concept map will
work until it is reactivated.
If you need help turning JavaScript On, click here.
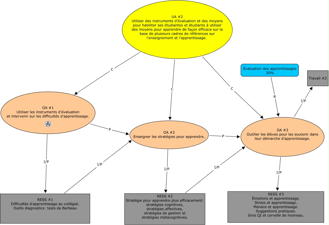
Cette carte de concepts créée avec IHMC CmapTools traite de: PED 860-UA2, OA #3 Outiller les élèves pour les soutenir dans leur démarche d'apprentissage. I/P Travail #2, RESS #2 Stratégie pour apprendre plus efficacement: stratégies cognitives, stratégies affectives, stratégies de gestion et stratégies métacognitives. I/P OA #3 Outiller les élèves pour les soutenir dans leur démarche d'apprentissage., UA #2 Utiliser des instruments d'évaluation et des moyens pour habiliter ses étudiantes et étudiants à utiliser des moyens pour apprendre de façon efficace sur la base de plusieurs cadres de références sur l'enseignement et l'apprentissage. C OA #3 Outiller les élèves pour les soutenir dans leur démarche d'apprentissage., OA #1 Utiliser les instruments d'évaluation et intervenir sur les difficultés d'apprentissage. P OA #2 Enseigner les stratégies pour apprendre., UA #2 Utiliser des instruments d'évaluation et des moyens pour habiliter ses étudiantes et étudiants à utiliser des moyens pour apprendre de façon efficace sur la base de plusieurs cadres de références sur l'enseignement et l'apprentissage. C OA #1 Utiliser les instruments d'évaluation et intervenir sur les difficultés d'apprentissage., UA #2 Utiliser des instruments d'évaluation et des moyens pour habiliter ses étudiantes et étudiants à utiliser des moyens pour apprendre de façon efficace sur la base de plusieurs cadres de références sur l'enseignement et l'apprentissage. C OA #2 Enseigner les stratégies pour apprendre., RESS #1 Difficultés d'apprentissage au collégial. Outils diagnostics: tests de Barbeau I/P OA #2 Enseigner les stratégies pour apprendre., OA #2 Enseigner les stratégies pour apprendre. P OA #3 Outiller les élèves pour les soutenir dans leur démarche d'apprentissage.