WARNING:
JavaScript is turned OFF. None of the links on this concept map will
work until it is reactivated.
If you need help turning JavaScript On, click here.
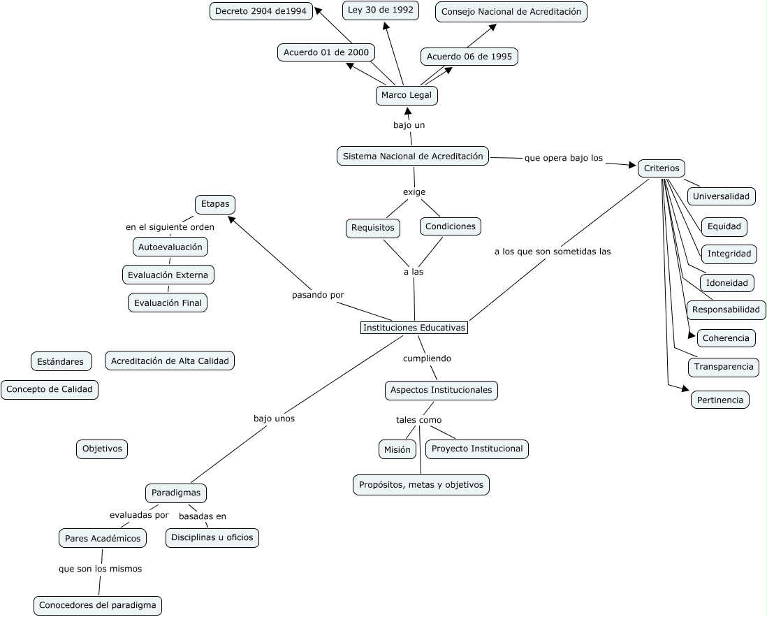
Este Cmap, tiene información relacionada con: Junio 24, Pares Académicos que son los mismos Conocedores del paradigma, Aspectos Institucionales tales como Proyecto Institucional, Aspectos Institucionales tales como Misión, Paradigmas basadas en Disciplinas u oficios, Etapas en el siguiente orden Autoevaluación, Marco Legal Acuerdo 06 de 1995, Criterios Equidad, Criterios Idoneidad, Marco Legal Consejo Nacional de Acreditación, Autoevaluación Evaluación Externa, Instituciones Educativas cumpliendo Aspectos Institucionales, Sistema Nacional de Acreditación que opera bajo los Criterios, Marco Legal Acuerdo 01 de 2000, Sistema Nacional de Acreditación bajo un Marco Legal, Criterios a los que son sometidas las Instituciones Educativas, Marco Legal Decreto 2904 de1994, Aspectos Institucionales tales como Propósitos, metas y objetivos, Requisitos a las Instituciones Educativas, Instituciones Educativas bajo unos Paradigmas, Evaluación Externa Evaluación Final