WARNING:
JavaScript is turned OFF. None of the links on this concept map will
work until it is reactivated.
If you need help turning JavaScript On, click here.
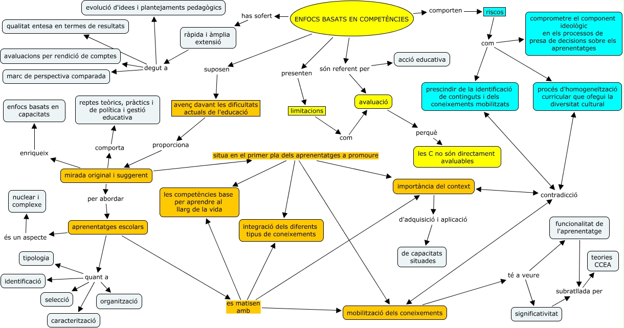
Este Cmap, tiene información relacionada con: Competències, ràpida i àmplia extensió degut a qualitat entesa en termes de resultats, procés d'homogeneïtzació curricular que ofegui la diversitat cultural contradicció importància del context, ENFOCS BASATS EN COMPETÈNCIES són referent per avaluació, mirada original i suggerent enriqueix enfocs basats en capacitats, aprenentatges escolars quant a selecció, mirada original i suggerent situa en el primer pla dels aprenentatges a promoure les competències base per aprendre al llarg de la vida, mirada original i suggerent situa en el primer pla dels aprenentatges a promoure mobilització dels coneixements, ràpida i àmplia extensió degut a marc de perspectiva comparada, ENFOCS BASATS EN COMPETÈNCIES són referent per acció educativa, avenç davant les dificultats actuals de l'educació proporciona mirada original i suggerent, avaluació perquè les C no són directament avaluables, procés d'homogeneïtzació curricular que ofegui la diversitat cultural contradicció mobilització dels coneixements, aprenentatges escolars es matisen amb mobilització dels coneixements, aprenentatges escolars és un aspecte nuclear i complexe, ENFOCS BASATS EN COMPETÈNCIES has sofert ràpida i àmplia extensió, funcionalitat de l'aprenentatge subratllada per teories CCEA, importància del context d'adquisició i aplicació de capacitats situades, ràpida i àmplia extensió degut a avaluacions per rendició de comptes, aprenentatges escolars quant a organització, limitacions com avaluació