WARNING:
JavaScript is turned OFF. None of the links on this concept map will
work until it is reactivated.
If you need help turning JavaScript On, click here.
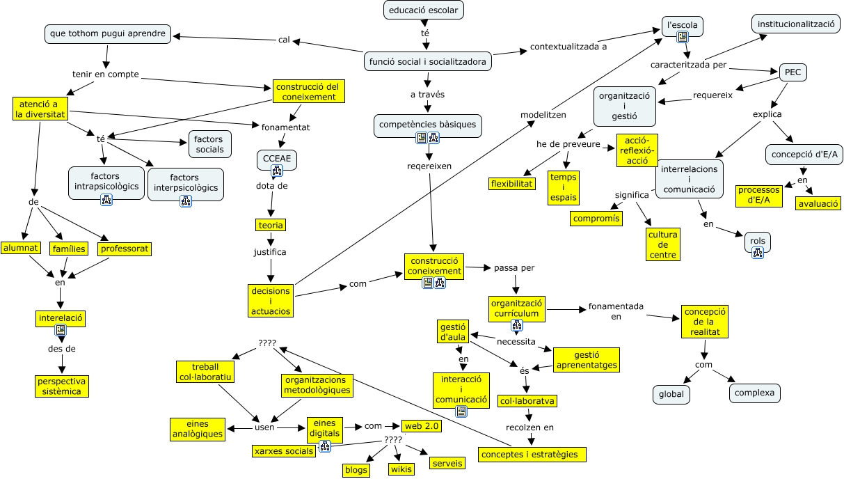
Este Cmap, tiene información relacionada con: formacio_RS_09, interrelacions i comunicació significa compromís, organització currículum necessita gestió d'aula, treball col·laboratiu usen eines analògiques, conceptes i estratègies ???? organitzacions metodològiques, organització i gestió he de preveure temps i espais, CCEAE dota de teoria, construcció del coneixement fonamentat CCEAE, atenció a la diversitat té factors intrapsicològics, construcció del coneixement té factors socials, l'escola caracteritzada per PEC, l'escola caracteritzada per organització i gestió, funció social i socialitzadora cal que tothom pugui aprendre, atenció a la diversitat té factors interpsicològics, web 2.0 ???? wikis, atenció a la diversitat de alumnat, PEC requereix organització i gestió, organitzacions metodològiques usen eines digitals, teoria justifica decisions i actuacios, funció social i socialitzadora a través competències bàsiques, gestió d'aula en interacció i comunicació