Warning:
JavaScript is turned OFF. None of the links on this page will work until it is reactivated.
If you need help turning JavaScript On, click here.
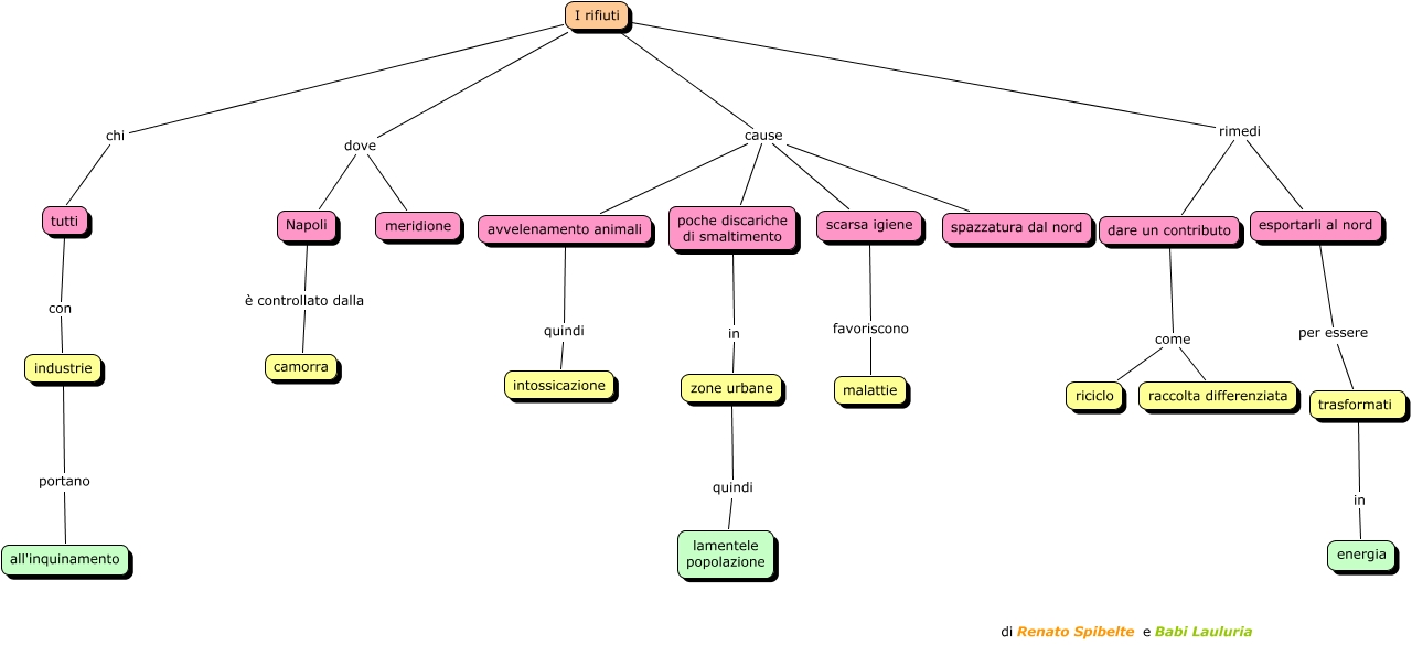
Questa Cmap, creata con IHMC CmapTools, contiene informazioni relative a: problema rifiuti, esportarli al nord per essere trasformati, trasformati in energia, dare un contributo come raccolta differenziata, scarsa igiene favoriscono malattie, I rifiuti cause poche discariche di smaltimento, tutti con industrie, I rifiuti rimedi dare un contributo, dare un contributo come riciclo, avvelenamento animali quindi intossicazione, I rifiuti rimedi esportarli al nord, zone urbane quindi lamentele popolazione, I rifiuti chi tutti, I rifiuti cause spazzatura dal nord, I rifiuti cause avvelenamento animali, I rifiuti dove meridione, poche discariche di smaltimento in zone urbane, industrie portano all'inquinamento, I rifiuti cause scarsa igiene, Napoli è controllato dalla camorra, I rifiuti dove Napoli