IHMC Public Cmaps

    Grupojyk

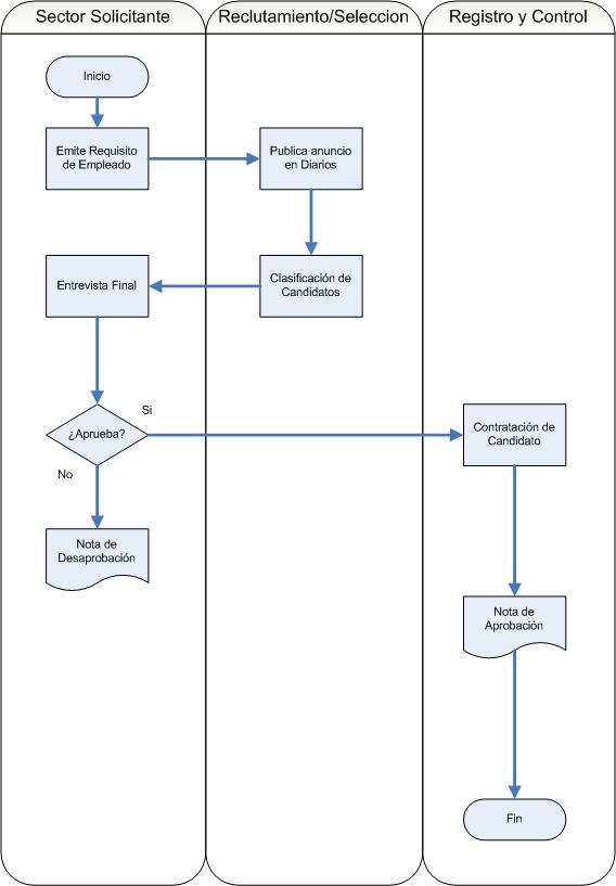
        Flujograma 1.jpg
        Flujograma 2.jpg
        Flujograma 3.jpg
        Revolucion Francesa.cmap
        Sistemas de Informacion Gerencial.cmap