WARNING:
JavaScript is turned OFF. None of the links on this concept map will
work until it is reactivated.
If you need help turning JavaScript On, click here.
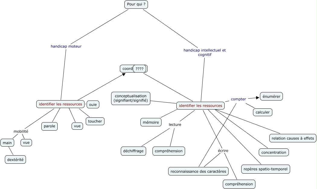
Cette carte de concepts créée avec IHMC CmapTools traite de: essai 2 pour qui, Pour qui ? handicap moteur identifier les ressources, identifier les ressources compter reconnaissance des caractères, identifier les ressources ???? repères spatio-temporel, identifier les ressources mobilité main, identifier les ressources écrire reconnaissance des caractères, main ???? dextérité, identifier les ressources ???? vue, identifier les ressources compter calculer, identifier les ressources ???? coordination, identifier les ressources ???? parole, identifier les ressources lecture déchiffrage, identifier les ressources ???? relation causes à effets, identifier les ressources écrire compréhension, identifier les ressources ???? mémoire, identifier les ressources ???? ????, identifier les ressources ???? toucher, Pour qui ? handicap intellectuel et cognitif identifier les ressources, identifier les ressources lecture compréhension, identifier les ressources mobilité vue, identifier les ressources ???? concentration