WARNING:
JavaScript is turned OFF. None of the links on this concept map will
work until it is reactivated.
If you need help turning JavaScript On, click here.
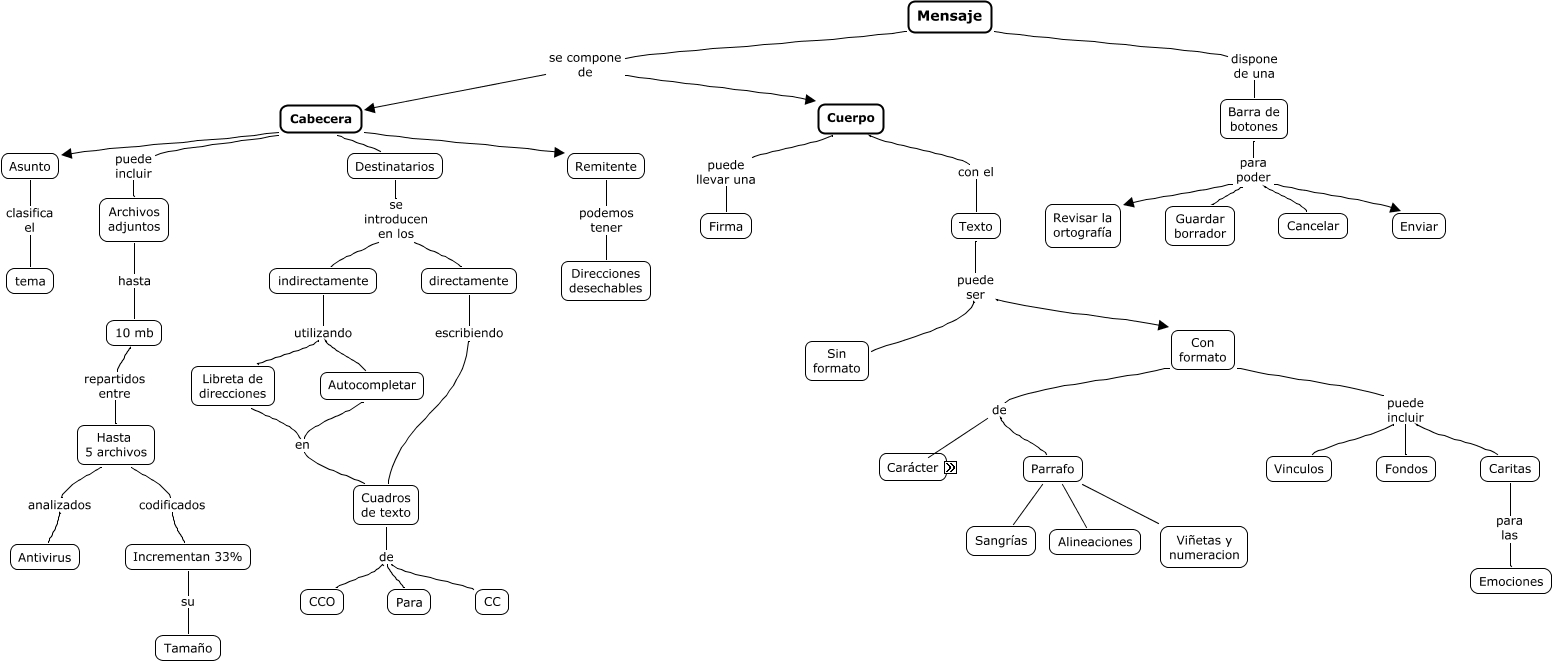
Este Cmap, tiene información relacionada con: Estructura de los mensajes, Cabecera Asunto, Cabecera puede incluir Archivos adjuntos, Archivos adjuntos hasta 10 mb, Incrementan 33% su Tamaño, Con formato puede incluir Vinculos, Barra de botones para poder Enviar, indirectamente utilizando Libreta de direcciones, Destinatarios se introducen en los directamente, Con formato puede incluir Caritas, Cabecera Remitente, Con formato puede incluir Fondos, Parrafo Viñetas y numeracion, Mensaje dispone de una Barra de botones, Barra de botones para poder Guardar borrador, Cuerpo puede llevar una Firma, Mensaje se compone de Cuerpo, Asunto clasifica el tema, Cuadros de texto de CCO, Remitente podemos tener Direcciones desechables, Hasta 5 archivos analizados Antivirus