Warning:
JavaScript is turned OFF. None of the links on this page will work until it is reactivated.
If you need help turning JavaScript On, click here.
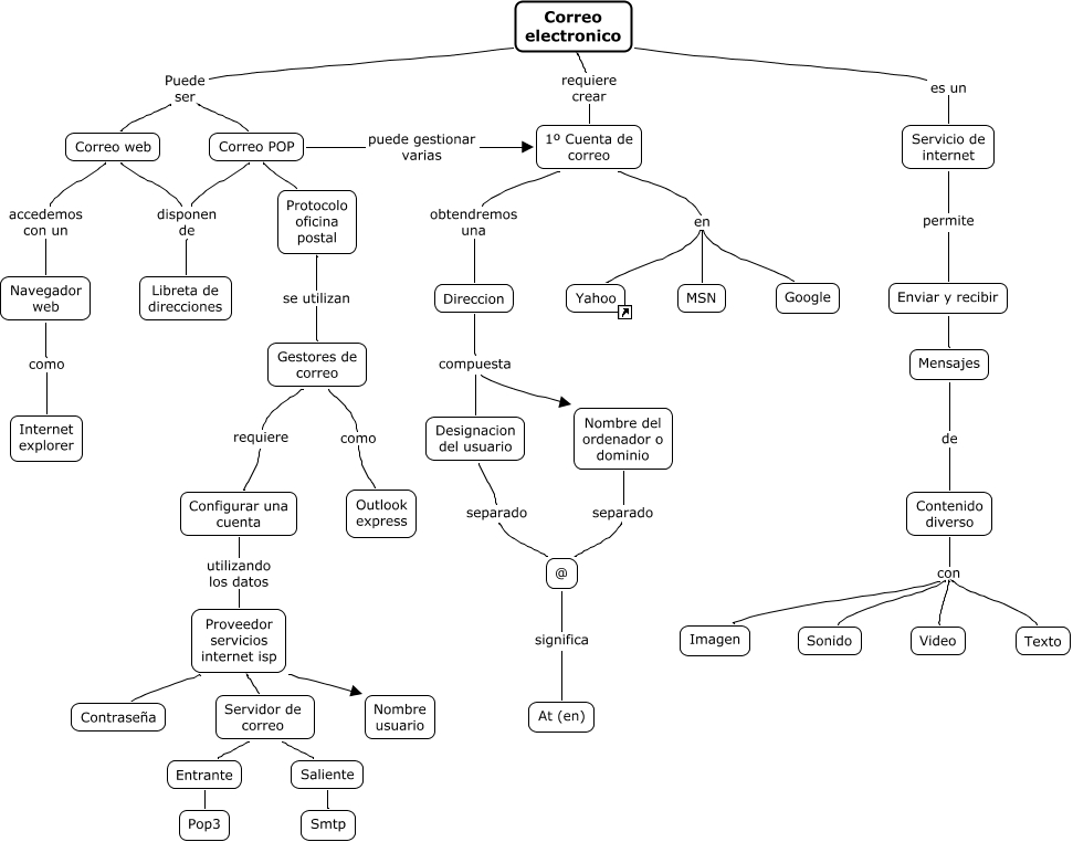
Este Cmap, tiene información relacionada con: Correo electrónico, Contenido diverso con Texto, Proveedor servicios internet isp Contraseña, Correo electronico Puede ser Correo POP, Proveedor servicios internet isp Nombre usuario, Contenido diverso con Sonido, Gestores de correo como Outlook express, Gestores de correo requiere Configurar una cuenta, Correo POP disponen de Libreta de direcciones, Correo POP puede gestionar varias 1º Cuenta de correo, Nombre del ordenador o dominio separado @, Correo electronico requiere crear 1º Cuenta de correo, Proveedor servicios internet isp Servidor de correo, 1º Cuenta de correo obtendremos una Direccion, Direccion compuesta Designacion del usuario, Servidor de correo Saliente, Configurar una cuenta utilizando los datos Proveedor servicios internet isp, 1º Cuenta de correo en Google, Servidor de correo Entrante, Saliente Smtp, Enviar y recibir Mensajes