WARNING:
JavaScript is turned OFF. None of the links on this concept map will
work until it is reactivated.
If you need help turning JavaScript On, click here.
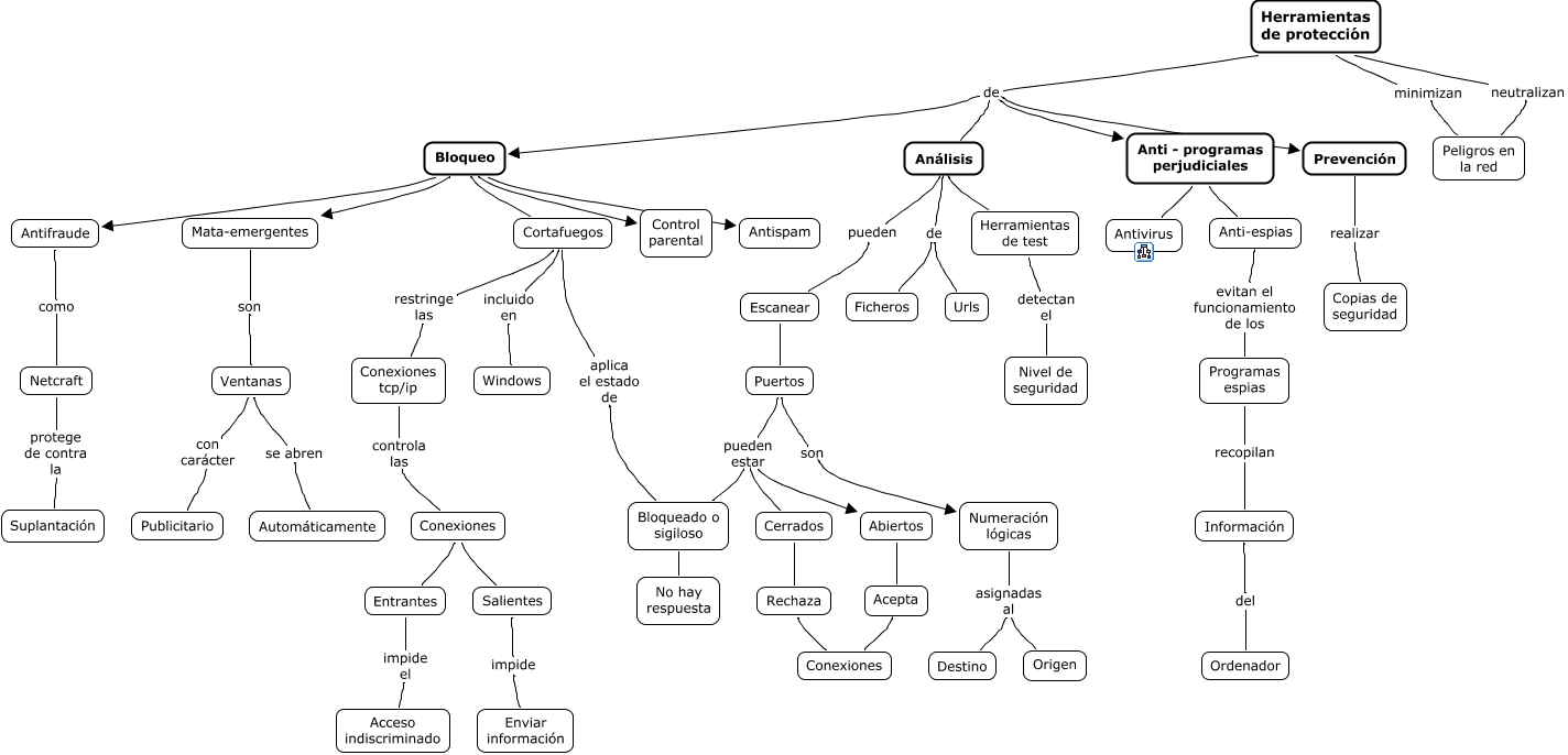
Este Cmap, tiene información relacionada con: Seguridad general, Rechaza Conexiones, Puertos pueden estar Bloqueado o sigiloso, Bloqueo Antispam, Bloqueo Cortafuegos, Cortafuegos aplica el estado de Bloqueado o sigiloso, Cortafuegos incluido en Windows, Netcraft protege de contra la Suplantación, Análisis pueden Escanear, Salientes impide Enviar información, Herramientas de protección de Anti - programas perjudiciales, Análisis Herramientas de test, Entrantes impide el Acceso indiscriminado, Análisis de Urls, Prevención realizar Copias de seguridad, Bloqueo Mata-emergentes, Mata-emergentes son Ventanas, Ventanas se abren Automáticamente, Herramientas de protección de Análisis, Herramientas de protección de Prevención, Herramientas de protección neutralizan Peligros en la red