WARNING:
JavaScript is turned OFF. None of the links on this concept map will
work until it is reactivated.
If you need help turning JavaScript On, click here.
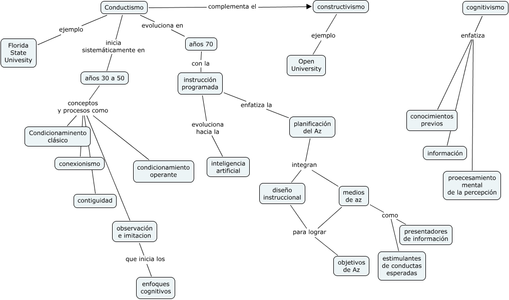
Este Cmap, tiene información relacionada con: enfoques, Conductismo inicia sistemáticamente en años 30 a 50, planificación del Az integran medios de az, cognitivismo enfatiza conocimientos previos, Conductismo evoluciona en años 70, medios de az como estimulantes de conductas esperadas, años 30 a 50 conceptos y procesos como observación e imitacion, Conductismo ejemplo Florida State Univesity, años 30 a 50 conceptos y procesos como contiguidad, observación e imitacion que inicia los enfoques cognitivos, instrucción programada evoluciona hacia la inteligencia artificial, años 30 a 50 conceptos y procesos como Condicionaminento clásico, cognitivismo enfatiza proecesamiento mental de la percepción, diseño instruccional para lograr objetivos de Az, años 70 con la instrucción programada, planificación del Az integran diseño instruccional, instrucción programada enfatiza la planificación del Az, medios de az para lograr objetivos de Az, medios de az como presentadores de información, cognitivismo enfatiza información, Conductismo complementa el constructivismo