WARNING:
JavaScript is turned OFF. None of the links on this concept map will
work until it is reactivated.
If you need help turning JavaScript On, click here.
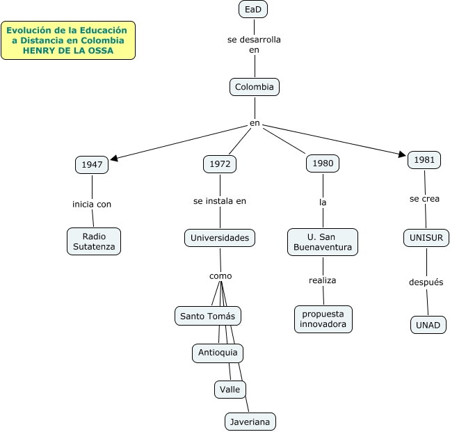
Este Cmap, tiene información relacionada con: EaD, Universidades como Santo Tomás, Colombia en 1980, 1980 la U. San Buenaventura, 1972 se instala en Universidades, 1981 se crea UNISUR, Universidades como Valle, UNISUR después UNAD, EaD se desarrolla en Colombia, 1947 inicia con Radio Sutatenza, Colombia en 1947, U. San Buenaventura realiza propuesta innovadora, Colombia en 1972, Colombia en 1981, Universidades como Javeriana, Universidades como Antioquia