WARNING:
JavaScript is turned OFF. None of the links on this concept map will
work until it is reactivated.
If you need help turning JavaScript On, click here.
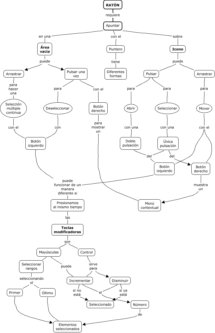
Este Cmap, tiene información relacionada con: Ratón, Arrastrar para hacer una Selección múltiple continua, Puntero tiene Diferentes formas, Mayúsculas Seleccionar rangos, Apuntar sobre Icono, Teclas modificadoras son Control, Control sirve para Disminuir, Seleccionar rangos seleccionando el Último, Presionamos al mismo tiempo las Teclas modificadoras, Incrementar el Número, Área vacia puede Arrastrar, Botón izquierdo puede funcionar de un manera diferente si Presionamos al mismo tiempo, Disminuir si ya está seleccionado, Mayúsculas puede Incrementar, Control sirve para Incrementar, Pulsar una vez con el Botón derecho, Botón izquierdo puede funcionar de un manera diferente si Presionamos al mismo tiempo, Área vacia puede Pulsar una vez, Primer Elementos seleccionados, Abrir con una Doble pulsación, Icono puede Arrastrar