WARNING:
JavaScript is turned OFF. None of the links on this concept map will
work until it is reactivated.
If you need help turning JavaScript On, click here.
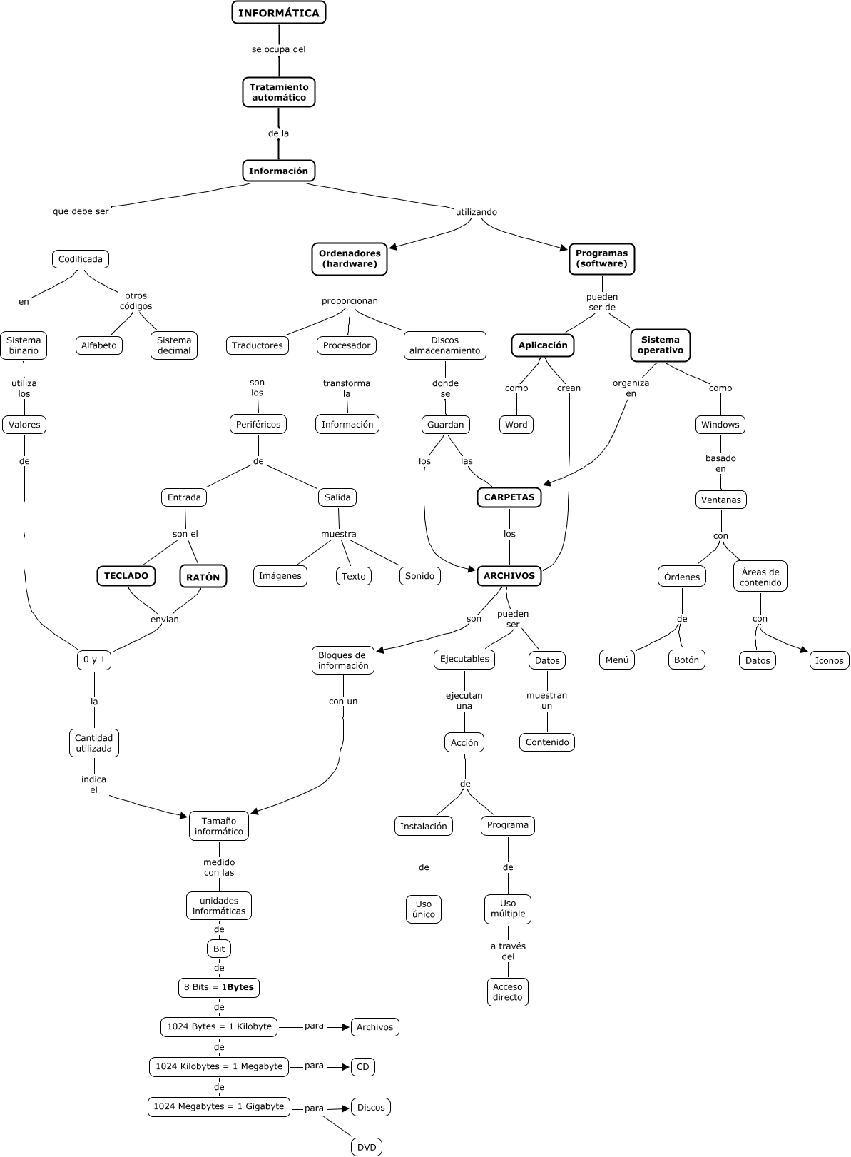
Este Cmap, tiene información relacionada con: Informática, Tratamiento automático de la Información, Periféricos de Entrada, Datos muestran un Contenido, 1024 Megabytes = 1 Gigabyte para DVD, Sistema operativo organiza en CARPETAS, Procesador transforma la Información, Codificada otros códigos Sistema decimal, Sistema binario utiliza los Valores, Periféricos de Salida, Valores de 0 y 1, Órdenes de Botón, Áreas de contenido con Datos, unidades informáticas de Bit, Acción de Instalación, Cantidad utilizada indica el Tamaño informático, Programas (software) pueden ser de Aplicación, INFORMÁTICA se ocupa del Tratamiento automático, 1024 Megabytes = 1 Gigabyte para Discos, Entrada son el RATÓN, Ventanas con Áreas de contenido