WARNING:
JavaScript is turned OFF. None of the links on this concept map will
work until it is reactivated.
If you need help turning JavaScript On, click here.
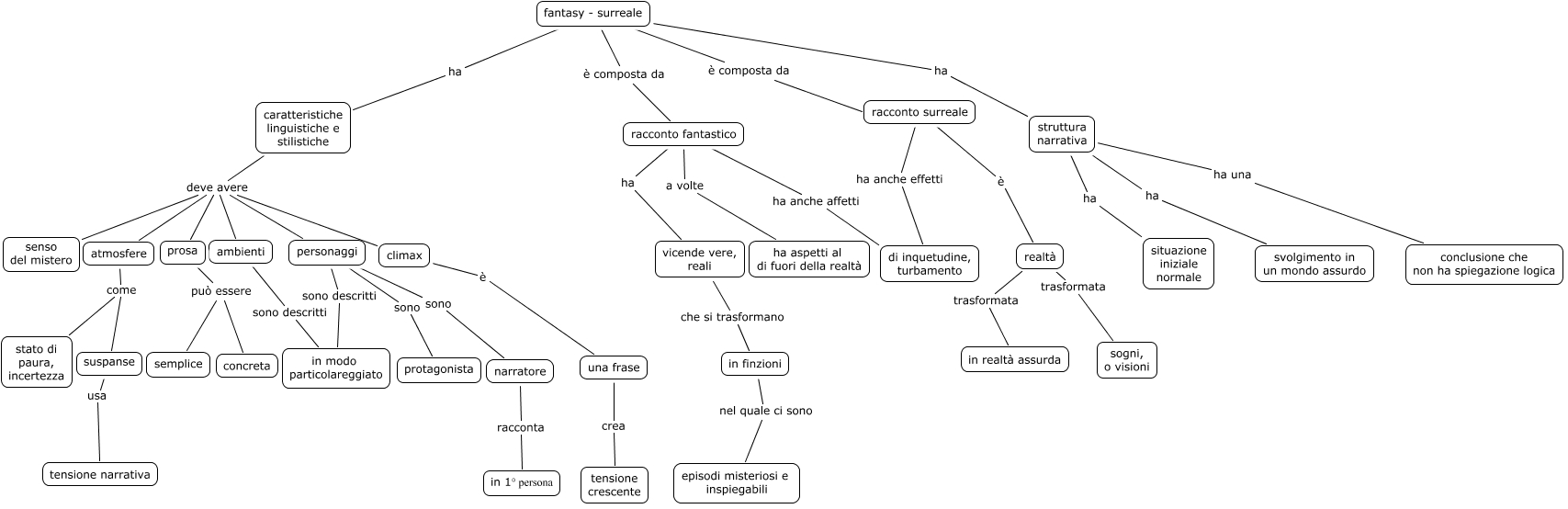
Questa Cmap, creata con IHMC CmapTools, contiene informazioni relative a: fantasy - surreale, atmosfere come suspanse, suspanse usa tensione narrativa, caratteristiche linguistiche e stilistiche deve avere senso del mistero, struttura narrativa ha svolgimento in un mondo assurdo, racconto fantastico ha anche affetti di inquetudine, turbamento, in finzioni nel quale ci sono episodi misteriosi e inspiegabili, racconto surreale ha anche effetti di inquetudine, turbamento, caratteristiche linguistiche e stilistiche deve avere atmosfere, caratteristiche linguistiche e stilistiche deve avere personaggi, vicende vere, reali che si trasformano in finzioni, caratteristiche linguistiche e stilistiche deve avere climax, fantasy - surreale ha struttura narrativa, atmosfere come stato di paura, incertezza, fantasy - surreale è composta da racconto surreale, personaggi sono narratore, racconto surreale è realtà, realtà trasformata in realtà assurda, personaggi sono descritti in modo particolareggiato, personaggi sono protagonista, caratteristiche linguistiche e stilistiche deve avere ambienti