Warning:
JavaScript is turned OFF. None of the links on this page will work until it is reactivated.
If you need help turning JavaScript On, click here.
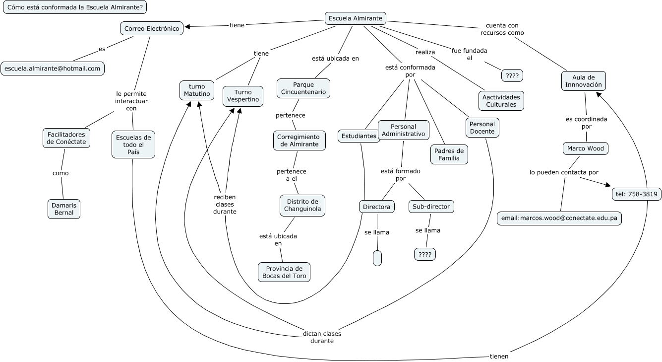
Este Cmap, tiene información relacionada con: Escuela Almirante - Bocas del Toro, Estudiantes reciben clases durante turno Matutino, Personal Docente dictan clases durante Turno Vespertino, Escuela Almirante cuenta con recursos como Aula de Innnovación, Personal Administrativo está formado por Sub-director, Marco Wood lo pueden contacta por tel: 758-3819, Aula de Innnovación es coordinada por Marco Wood, Parque Cincuentenario pertenece Corregimiento de Almirante, Directora se llama, Escuela Almirante está conformada por Padres de Familia, Personal Docente dictan clases durante turno Matutino, Escuela Almirante está ubicada en Parque Cincuentenario, Correo Electrónico le permite interactuar con Escuelas de todo el País, Sub-director se llama ????, Escuela Almirante tiene turno Matutino, Escuela Almirante está conformada por Personal Administrativo, Escuela Almirante tiene Correo Electrónico, Escuela Almirante realiza Aactividades Culturales, Estudiantes reciben clases durante Turno Vespertino, Correo Electrónico es escuela.almirante@hotmail.com, Escuela Almirante está conformada por Estudiantes