WARNING:
JavaScript is turned OFF. None of the links on this concept map will
work until it is reactivated.
If you need help turning JavaScript On, click here.
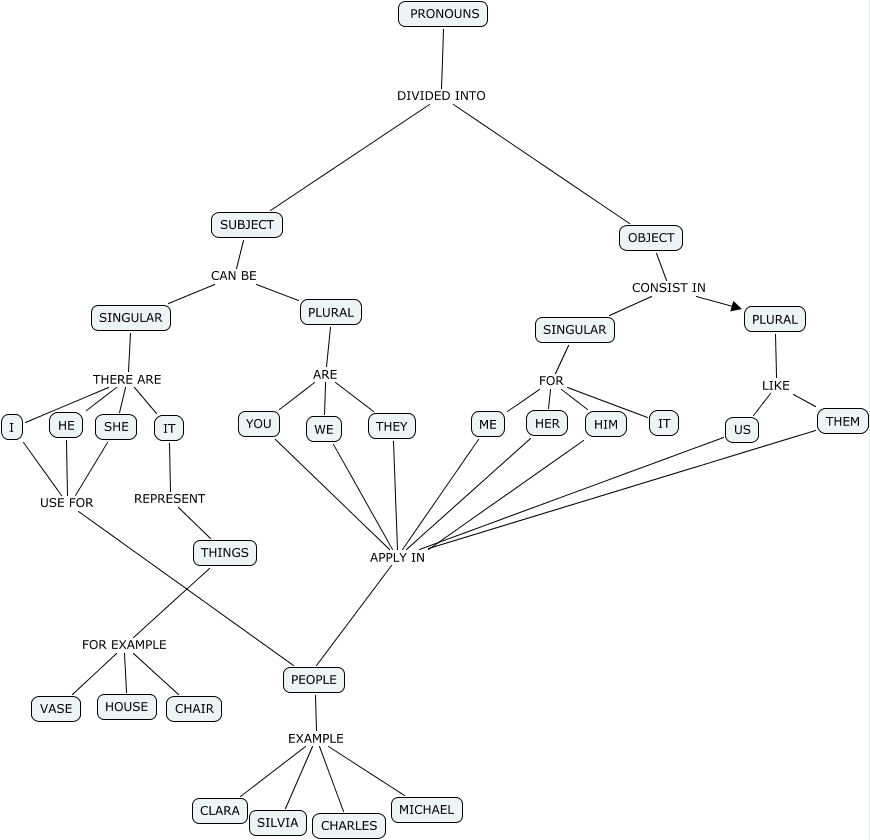
Este Cmap, tiene información relacionada con: mapa inglés 10, WE APPLY IN PEOPLE, PLURAL ARE THEY, THINGS FOR EXAMPLE HOUSE, PEOPLE EXAMPLE SILVIA, HE USE FOR PEOPLE, PEOPLE EXAMPLE CHARLES, YOU APPLY IN PEOPLE, SINGULAR THERE ARE IT, PEOPLE EXAMPLE MICHAEL, SHE USE FOR PEOPLE, PRONOUNS DIVIDED INTO OBJECT, SINGULAR FOR ME, HIM APPLY IN PEOPLE, PLURAL ARE WE, US APPLY IN PEOPLE, SUBJECT CAN BE SINGULAR, SINGULAR THERE ARE HE, PLURAL LIKE US, SINGULAR THERE ARE SHE, OBJECT CONSIST IN PLURAL