WARNING:
JavaScript is turned OFF. None of the links on this concept map will
work until it is reactivated.
If you need help turning JavaScript On, click here.
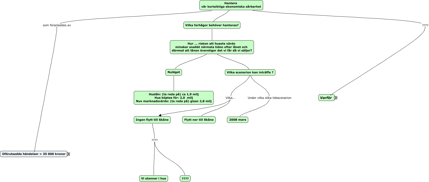
Den här kartan innehåller information om: Varför och hur minskar vi vår kortsiktiga sårbarhet, Katharinas akuta insjuknande som innebar Extra övernattning Bodö sjukhus, Runes mentala och fysiska återhämtning Resa med sol och glädje, Hantera vår kortsiktiga ekonomiska sårbarhet ???? Varför, Vilka scenarion kan inträffa ? Vilka... Flytt ner till Skåne, Vilka scenarion kan inträffa ? Under vilka olika tidsscenarion 2008 mars, Hantera vår kortsiktiga ekonomiska sårbarhet Vilka farhågor behöver hanteras?, 6000 kronor som ingick i totalkostnad 35 000 kronor, Katharinas mentala återhämtning Resa med sol och glädje, Vilka farhågor behöver hanteras? Hur ... risken att husets värde minskar snabbt närmsta tiden efter lånet och därmed att lånen överstiger det vi får då vi säljer?, Oförutsedda yttre handelser som är Katharinas akuta insjuknande, Oförutsedda yttre handelser som är Dator till Alexander, 5000 kronor som ingick i totalkostnad 35 000 kronor, Ingen flytt till Skåne ???? ????, Varför ???? Oförutsedda händelser under sommaren och hösten har lett till att vi har liten ekonomisk marginal, Diskmaskin som kostade 6000 kronor, Under närmsta halvåret så har vi behov av ytterligare utgifter för att komma tillbaka ???? Runes mentala och fysiska återhämtning, Under närmsta halvåret så har vi behov av ytterligare utgifter för att komma tillbaka ???? Potentiella flyttplaner som kan kräva att vi måste lägga ut kontanter innan vi får tillbaka dessa, Katharinas akuta insjuknande som innebar Stressrelaterat borttappad GPS, Under närmsta halvåret så har vi behov av ytterligare utgifter för att komma tillbaka Vilka är riskerna om vi inte hanterar detta Riskerar leda till handlingsförlamningshet, 3000 kronor som ingick i totalkostnad 35 000 kronor